Предмет: Информатика, автор: Platoha919

!Сделайте блок-схему по этой задаче

Приложения:

Ответы

Автор ответа: TemaZpro
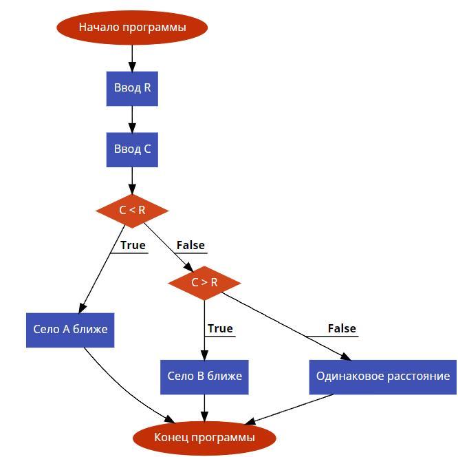
1

Прикрепил изображение блок-схемы.

Код на языке Python:

def find_nearest_village(c, r):

   if c < r:

       return "Село A ближе к станции"

   elif c > r:

       return "Село B ближе к станции"

   else:

       return "Село A и село B находятся на одинаковом расстоянии от станции"

c = float(input("Введите расстояние от села А до станции (C): "))

r = float(input("Введите расстояние от села B до станции (R): "))

result = find_nearest_village(c, r)

print(result)

Приложения:
Похожие вопросы
Предмет: Русский язык, автор: aruzhan3005a
"Сложноподчиненные предложения"



1. Найдите сложноподчиненное предложение.

А. Грачи давно расхаживали по двору, скворцы и жаворонки тоже прилетели.

Б. В Мещерском крае нет никаких богатств, кроме лесов, лугов и прозрачного воздуха.

В. Живопись Левитана, как считают искусствоведы, отражает неброскую красоту средней полосы России.

Г. В ком добра нет, в том правды мало.

2. Прочитайте предложение Никогда не забывайте, что театр живет не блеском огней, роскошью декораций и костюмов, эффектными мизансценами, а идеями драматурга. Придаточное предложение в нем стоит…

А. перед главным предложением

Б. после главного предложения

В. в середине главного предложения

3. Сделайте синонимическую замену простого предложения с причастным оборотом сложноподчиненным предложением.

На речной пойме, заливаемой в половодье, бывают богатые урожаи кукурузы.

4. Составьте из двух простых предложений сложное с придаточным времени.

Вечерняя заря погасла. Мы вернулись из леса.

5. Сделайте синонимическую замену сложносочиненного предложения сложноподчиненным с придаточным уступительным.

На севере суровый климат, но там произрастает много редких растений.

6. Определите вид придаточного обстоятельственного в сложноподчиненном предложении: Надо поймать тот час, когда косые лучи начнут пронизывать лес.

А. придаточное времени

Б. придаточное определительное

В. придаточное условное

7. Найдите среди данных предложений сложноподчиненное с придаточным места.

А. Я рассказал, где прошло мое детство.

Б. Я поехал туда, где прошло мое детство.

В. Я побывал в городе, где прошло мое детство.

8. Какое предложение соответствует схеме: ( ),[ ],( )?

А. Если вы будете изучать русский язык, страстно любить его, то вам откроется мир безграничных радостей, ибо безграничны сокровища русского языка.

Б. Легко работать, когда знаешь, что труд твой ценят.

9.Какая схема соответствует предложению: Внимательно прочитав все написанное Пришвиным, убеждаешься, что он не успел рассказать нам и сотой доли того, что превосходно видел и знали.

А. [ ], ( ), ( ). Б. [ ], [ ], ( ), ( ).

10. В каком предложении допущена пунктуационная ошибка?

А. Для того чтобы правдиво сыграть любую роль, прежде всего нужно найти зерно художественного образа.

Б. Особенно мне нравится ночное пение соловья, когда над головой светят звезды и все в лесу примолкает.

В. На задаваемые вопросы Дерсу объяснял, что если в тихую погоду туман поднимается кверху, непременно надо ждать затяжного дождя.

11. Спишите предложение, расставьте знаки препинания.

Умение сказать именно то что нужно и именно так чтобы нас слушали и понимали есть без сомнения великое умение которое дается очень немногим и которым никто не имеет права пренебрегать.

Предмет: Алгебра, автор: Аноним