Предмет: Алгебра,
автор: Аноним
Дифференцирование логарифмический функции. Помогите, какие сможете хотя бы
Приложения:
Ответы
Автор ответа:
0
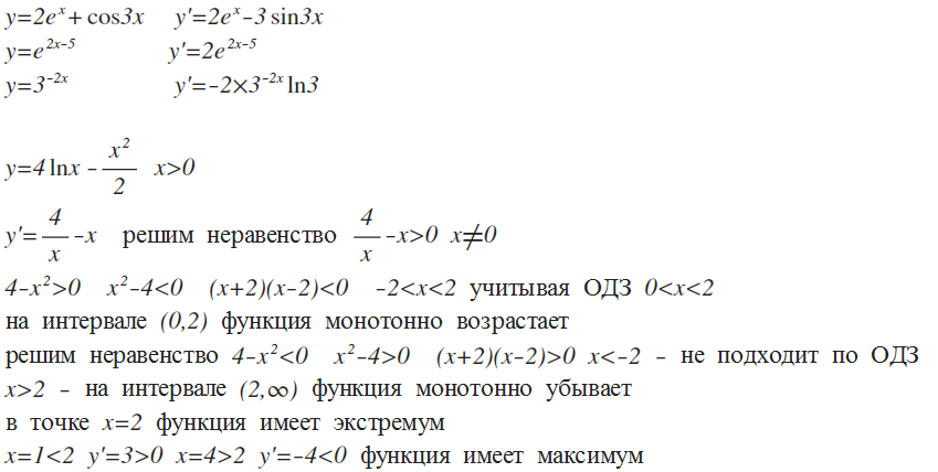
решение-во вложениииииииииииииииииииииииииии
Приложения:
Похожие вопросы
Предмет: История,
автор: MRsparky59
Предмет: Қазақ тiлi,
автор: niazalyaaulym
Предмет: География,
автор: AilunT
Предмет: История,
автор: rimmaaaaaaaa
Предмет: Алгебра,
автор: Аноним