Предмет: Алгебра,
автор: Аноним
помогите пожалуйста
Приложения:
Ответы
Автор ответа:
2
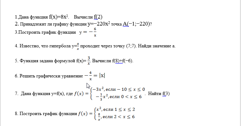
1) f(2)=8*4=32
2) да, при х=-1, у=-220
3) гипербола , строить по точкам (1;-6) (-1;6) (2;-3) (-2;3) (3;-2) (-3;2) 2 и 4 четверти
5) f(8)=3/8 f(-6)=-1/2
f(8)+f(-6)=3/8-1/2=-1/8
2) да, при х=-1, у=-220
3) гипербола , строить по точкам (1;-6) (-1;6) (2;-3) (-2;3) (3;-2) (-3;2) 2 и 4 четверти
5) f(8)=3/8 f(-6)=-1/2
f(8)+f(-6)=3/8-1/2=-1/8
Похожие вопросы
Предмет: Қазақ тiлi,
автор: DEVOCHKASKORE
Предмет: Литература,
автор: doshuk2013ivanova
Предмет: Химия,
автор: viwrty
Предмет: Математика,
автор: radikparker05
Предмет: Физика,
автор: vsalnikov058