Предмет: Физика,
автор: gena39
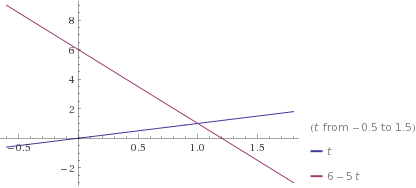
Даны уравнения, движения двух тел: x1 = t и x2 = 6-5t. Постройте графики движения этих тел и определите место и время их встречи графически и аналитически.
Ответы
Автор ответа:
0
ГРАФИЧЕСКИ
1 телo
линейное уравнение
график проходит через начало координат под углом 45град к оси (Ot)
2 тело
линейное уравнение
график пересекает ось ОX в точке (0; 6) , а ось Оt в точке (6/5; 0)
ГРАФИКИ ПРИЛАГАЮТСЯ
пересечение в точке t=1, x=1
АНАЛИТИЧЕСКИ
x1 = t
x2 = 6-5t.
приравняем х1=х2
t=6-5t
6t=6
t=1
x=1
Ответ время встречи t=1 место встречи x=1
Приложения:
Похожие вопросы
Предмет: Математика,
автор: K1tcune
Предмет: Геометрия,
автор: nurali1214
Предмет: Геометрия,
автор: lulertum
Предмет: Геометрия,
автор: zmlounge
Предмет: Алгебра,
автор: olesya16