Предмет: Физика,
автор: ekaterina981
1) Как изменится сила кулоновского взаимодействия двух небольших заряженных шаров при увеличении заряда каждого из них в 2 раза, если расстояние между шарами остается неизменным?
А. Увеличится в 2 раза. Б. Не изменится. В. Увеличится в 4 раза. Г. Уменьшится в 2 раза.
Д. Уменьшится в 4 раза.
2) Какими носителями электрического заряда создается электрический ток в металлах?
А. Электронами и положительными ионами. Б. Положительными и отрицательными ионами. В. Положительными, отрицательными ионами и электронами Г. Только электронами. Д. Среди ответов А — Г нет правильного.
3) Тепловая машина за цикл получает от нагревателя количество теплоты 100 Дж и отдает холодильнику 60 Дж. Чему равен КПД машины?
А. 67%. Б. 60%. В. 40%. Г. 25%. Д. Среди ответов А — Г нет правильного.
4) Как изменится давление идеального газа при увеличении концентрации его молекул в З раза, если средняя квадратическая скорость молекул остается неизменной?
А. Увеличится в 9 раз. Б. Увеличится в З раза. В. Останется неизменной. Г. Уменьшится в З раза. Д. Уменьшится в 9 раз.
5) Как изменится средняя кинетическая энергия теплового движения молекул идеального газа при увеличении абсолютной температуры газа в З раза?
А. Увеличится в 3 раза. Б. Увеличится в 2 раза. В. Увеличится в 4,5 раза. Г. Увеличится в 9 раз.
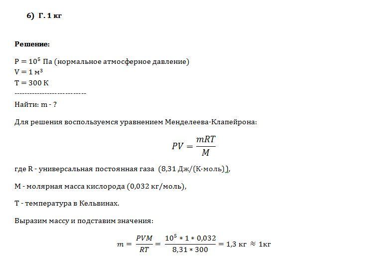
6) Оцените приблизительно массу воздуха объемом 1 м3 при нормальном атмосферном давлении и температуре 300 К. Из приведенных ниже значений выберите наиболее близкое к полученному вами результату.
А. 1 г. Б. 10 г. В. 100 г. Г. 1 кг. Д. 10 кг.
Ответы
Автор ответа:
0
Решения во вложении:
Приложения:
Похожие вопросы
Предмет: Литература,
автор: Аноним
Предмет: География,
автор: dujsenbekovazat0
Предмет: Математика,
автор: Аноним
Предмет: География,
автор: alexey650458
Предмет: Физика,
автор: Sakinachka