Предмет: Геометрия,
автор: vivi666
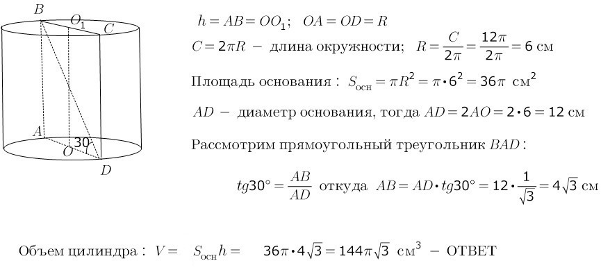
Длина окружности основания цилиндра равна 12п см .Диагональ осевого сечения образует с плоскостью основания цилиндра угол 30 градусов.Найти объем цилиндра.
Ответы
Автор ответа:
0
Решение приложено в картинке.
Приложения:
Похожие вопросы
Предмет: Қазақ тiлi,
автор: bagnurrahimova2012
Предмет: Русский язык,
автор: nika1872
Предмет: История,
автор: rombandeev19
Предмет: Химия,
автор: langdog97