Предмет: Математика,
автор: do872984
Хочу понять сделали мой син задача звучить
Приложения:
Ответы
Автор ответа:
0
Ответ:
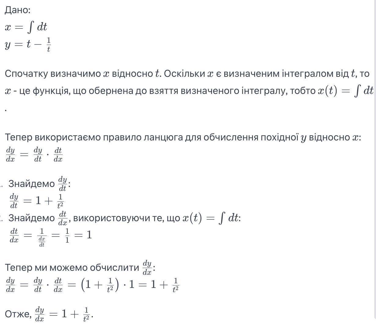
Щоб знайти похідні функції yy відносно xx, використовуйте правило ланцюга та правило диференціювання композиції.
Приложения:
Похожие вопросы
Предмет: Математика,
автор: taisixros
Предмет: Геометрия,
автор: rembopoi553
Предмет: Русский язык,
автор: zaidovaguli745
Предмет: Қазақ тiлi,
автор: kurohtinvladislav
Предмет: История,
автор: POCAN1234