Предмет: Алгебра,
автор: Anyaa28
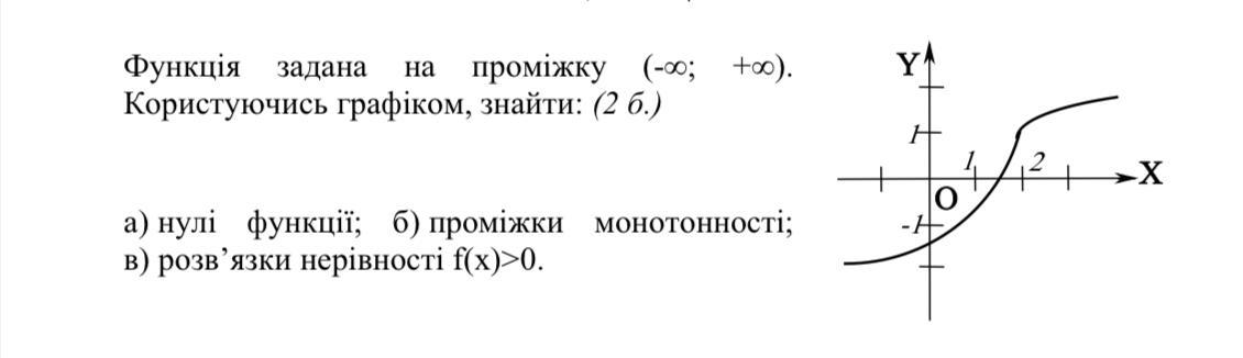
Функція задана на проміжку (-∞; +∞).
Користуючись графіком, знайти:
а) нулі функції;
б) проміжки монотонності;
в) розв’язки нерівності f(x)>0
Приложения:
Ответы
Автор ответа:
1
Фото для пояснення, нулі функції знайдені за графіком, монотонність це проміжки де функція зростає або спадає. В данному випадку функція взагалі не спадає. Що до нерівності, ми знаходимо на графіку точку де у=0, х =1,5. За нерівністю у>0, тому х ≠1,5, відповідно область визначення (1,5;+∞).
~Laugh~
Приложения:
Anyaa28:
Дуже дякую!
Похожие вопросы
Предмет: Русский язык,
автор: listok989
Предмет: История,
автор: chopkoveronika08
Предмет: Алгебра,
автор: kristinakozorezova2
Предмет: Геометрия,
автор: zekaserov1003
Предмет: Алгебра,
автор: alekseevnaviola7