Предмет: Математика, автор: AlikhanDulatbek

тригонометрия можете помочь

Приложения:

Ответы

Автор ответа: NNNLLL54
0

Ответ:

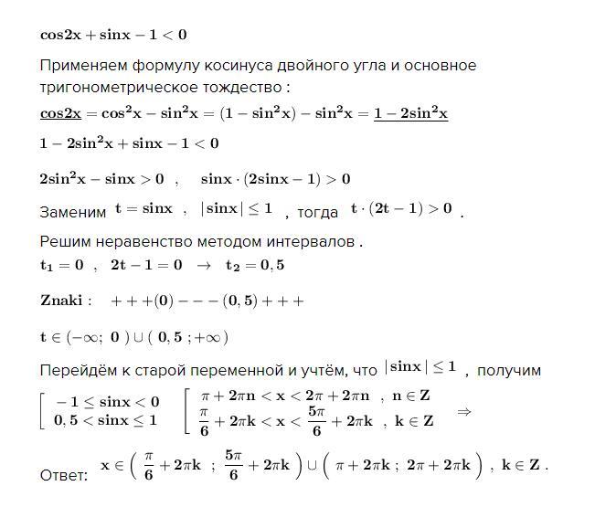
Тригонометрическое неравенство

\bf cos2x+sinx-1 < 0  

Применяем формулу косинуса двойного угла и основное тригонометрическое тождество :

\bf \underline{cos2x}=cos^2x-sin^2x=(1-sin^2x)-sin^2x=\underline{1-2sin^2x}  

\bf 1-2sin^2x+sinx-1 < 0\\\\2sin^2x-sinx > 0\ \ ,\ \ \ \ sinx\cdot (2sinx-1) > 0  

Заменим  \bf t=sinx\ \ ,\ \ |\, sinx\, |\leq 1   ,  тогда   \bf t\cdot (2t-1) > 0  .

Решим неравенство методом интервалов .

\bf t_1=0\ \ ,\ \ 2t-1=0\ \ \to \ \ t_2=0,5\\\\Znaki:\ \ \ +++(0)---(0,5)+++\\\\t\in (-\infty ;\ 0\ )\cup (\ 0,5\ ;+\infty \, )  

Перейдём к старой переменной и учтём, что  \bf |\, sinx\, |\leq 1  ,  получим

\left[\begin{array}{ccc}\bf -1\leq sinx < 0\\\bf 0,5 < sinx\leq 1\end{array}\right\ \ \left[\begin{array}{ccc}\bf \pi +2\pi n < x < 2\pi +2\pi n\ \ ,\ n\in Z\\\bf \dfrac{\pi }{6}+2\pi k < x < \dfrac{5\pi }{6}+2\pi k\ \ ,\ k\in Z\end{array}\right\ \ \Rightarrow            

Ответ:   \bf x\in \Big(\ \dfrac{\pi }{6}+2\pi k\ \ ;\ \dfrac{5\pi }{6}+2\pi k\ \Big)\cup \Big(\ \pi +2\pi k\ ;\ 2\pi +2\pi k\ \Big)\ ,\ k\in Z\ .  

Приложения:
Похожие вопросы
Предмет: Биология, автор: sasaklumcuk23