Предмет: Математика,
автор: peskovayanika
Выполнить чертеж прямоугольного
треугольника в программе,
добавить названия сторон, см. x Ik
36
помогите пожалуйста срочно,даю 40 баллов!!!
Ответы
Автор ответа:
1
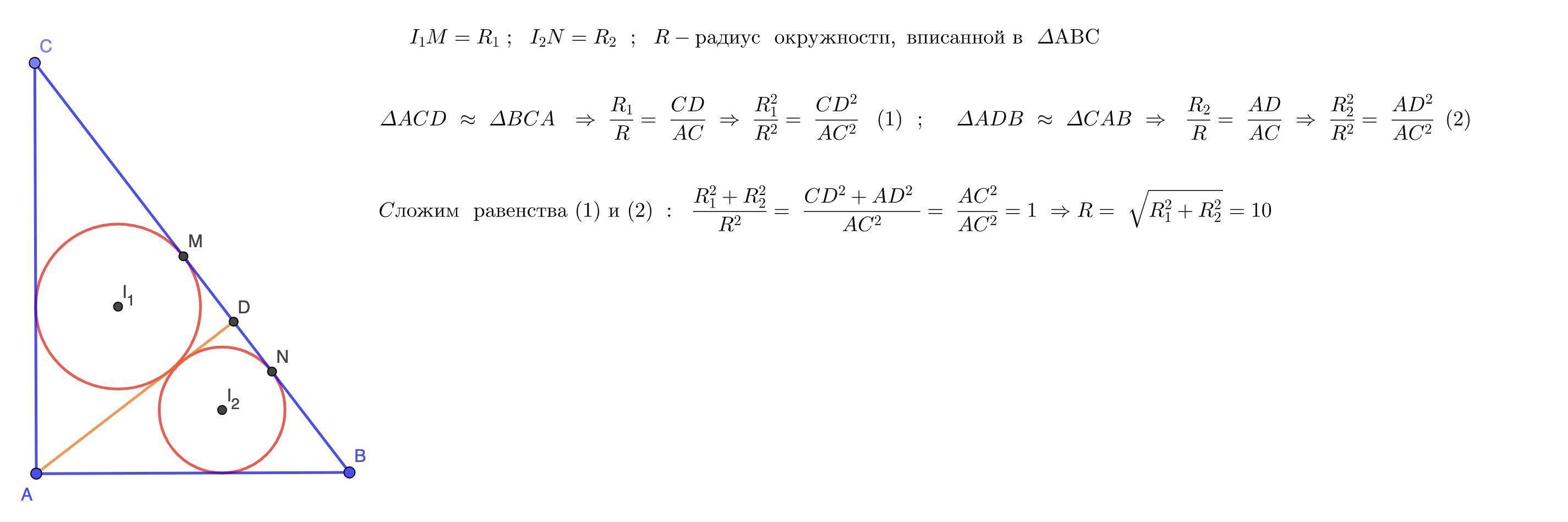
Ответ:
Пошаговое объяснение:
Приложения:
Похожие вопросы
Предмет: Английский язык,
автор: diana89758
Предмет: Английский язык,
автор: dkrjdjjdsn
Предмет: Математика,
автор: orlovaanastasia483
Предмет: Русский язык,
автор: annasabadas457