Предмет: Алгебра,
автор: lianapoltavskaya
Помогите ,очень нужно
Приложения:
Ответы
Автор ответа:
0
Ответ:
Объяснение:
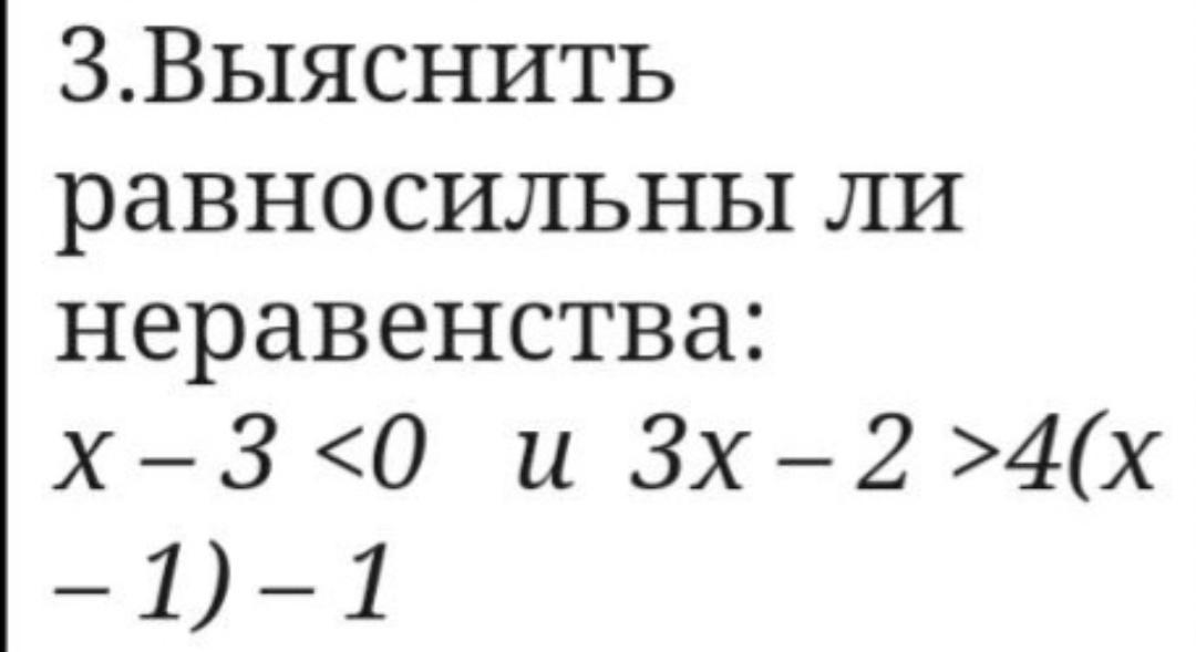
x-3<0 ⇒ x<3 ⇒ x∈(-∞; 3)
3x-2>4(x-1)-1 ⇒3x-2>4x-4-1 ⇒ 4x-3x<5-2 ⇒ x<3 ⇒ x∈(-∞; 3)
Отсюда следует вывод: неравенства равносильны.
Похожие вопросы
Предмет: Другие предметы,
автор: alexabobryashova
Предмет: Математика,
автор: linaleylf
Предмет: Другие предметы,
автор: Asemove
Предмет: Русский язык,
автор: isomiddinmaduma