Предмет: Математика,
автор: vzjwcszngr
Решить и объяснить как это делать, если будете писать что-то не то сразу жалоба
Приложения:
Аноним:
сам делай
это же твои дз
Ответы
Автор ответа:
0
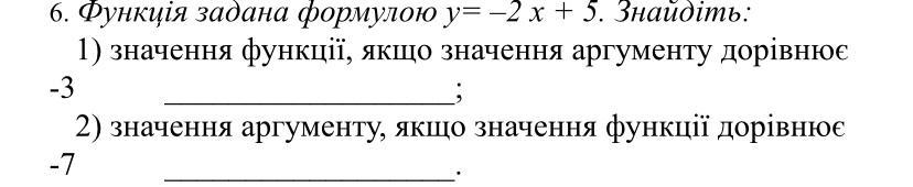
Ответ:1) y=11
2)x=6
Пошаговое объяснение:
1) Дано: y=-2x+5
x= -3
y= -2*(-3)+5=11
2) Дано: y=-2x+5
y= -7
-7=-2x+5
2x=5+7
2x=12
x=6
Второе точно правильное? Потому-что к другого вышло 19
Да
Похожие вопросы
Предмет: Қазақ тiлi,
автор: наз41
Предмет: Окружающий мир,
автор: Аноним
Предмет: Русский язык,
автор: Танчик2008
Предмет: Английский язык,
автор: supyan1999
Предмет: История,
автор: hhhhhhh33