Предмет: Алгебра,
автор: jsjdjdjnd
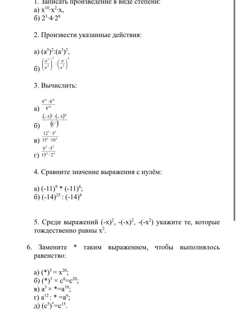
Помогите пожалуйста с алгеброй!!!
Приложения:
Ответы
Автор ответа:
0
Ответ:
1. а) x13 (13 это степень и т. д.)
б) = 2(3)*2(2)*2(8)=2(13)
2. а) а(10):а(6)=а(4)
б) сам не знаю в калькуляторе забей.
и так далее примени свойство степеней
Объяснение:
Автор ответа:
1
Объяснение:
1) a) x^13
b) 2^13
2) a) a^10:a^6=a^4
b) (a^12/b^16)/(a^4/b^8)=(a^12/b^16)*(b^8/a^4)=a^8/b^8
3) a) 8^26/8^24=8^2=64
b) (-5)^13/5^9=-5^4
4) a) <
b) <
5) (-x)², -(-x²)
6) a) x⁴
b) c⁴
c) a^7
d) a^6
e) ³
Mihals:
Прошу, помогите пожалуйста https://znanija.com/task/45399486
Похожие вопросы
Предмет: Русский язык,
автор: Полиночкасупер1
Предмет: Русский язык,
автор: aynur2002
Предмет: Українська мова,
автор: hijhi
Предмет: Математика,
автор: jbaukasmin
Предмет: Математика,
автор: MilanaBel