Предмет: Математика, автор: evapponomareva

По кругу выписаны 666 цифр. Если их прочесть с некоторого места по часовой стрелке как число, то оно делится на 27. Докажите, что тогда число, прочитанное по часовой стрелке с любого другого места, тоже будет делиться на 27.​

Ответы

Автор ответа: guvanch021272
0

Ответ:

Пошаговое объяснение:

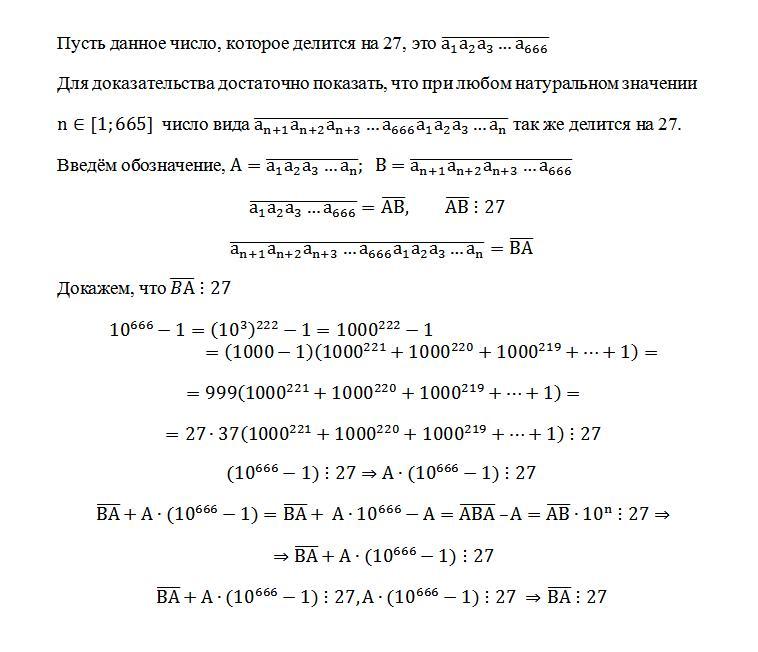
////////////////////////////////////////////////////

Приложения:
Автор ответа: mathgenius
0

Пусть число, прочитанное по часовой стрелке с позиции a1, делится  на 27:

N1 = {a1a2a3...a666}

Рассмотрим натуральное число, прочитанное с позиции a2 по часовой стрелке:

N2 = {a2a3a4...a666a1}

Это число может быть получено из числа {a1a2a3...a666} простым преобразованием:

N2 = 10 * (N1 - a1 * 10^665) + a1 =  10 * N1 - a1*( 10^666  -1 )

Заметим, что число: 10^666  -1 состоит из 666 девяток, а значит может быть представлено в виде:  9*111111....1 (всего 666 единиц).

Поскольку сумма цифр числа: 111111....1 (всего 666 единиц) равна 666, то есть делится на 3, то по признаку делимости на 3: 111111....1 (666 единиц) делиться на 3.

Таким образом: 10^666  -1  делится на 27, при этом N1 также делиться на 27, а значит N2 делится на 27.

Как видим, если сместить кратное 27 число на 1 позицию, то полученное число тоже будет делиться на 27, иначе говоря, двигая поочередно данное число по 1 позиции, убеждаемся, что прочитанное по часовой стрелке число с любого места, тоже будет делиться на 27.​

Что и требовалось доказать.

P.S можно было оформить по методу мат. индукции, но было лень.

Похожие вопросы
Предмет: Английский язык, автор: Аноним
Предмет: Английский язык, автор: puschckina03