Предмет: Математика, автор: wonder106


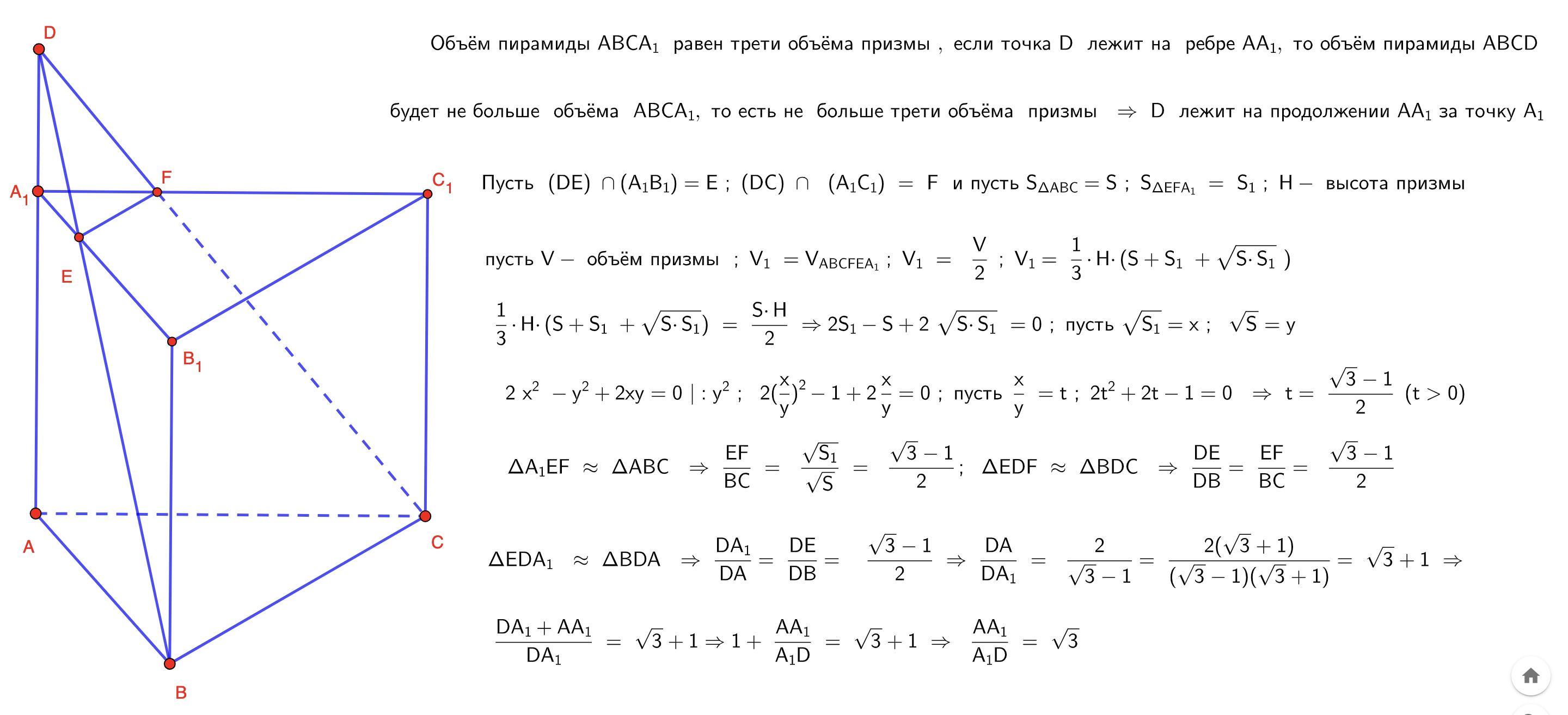
1. Дана треугольная призма ABCA'B'С' с основаниями ABC, A'B'C" и боковыми ребрами
AA', BВ', СС'. Через точки B, C проходит плоскость, делящая объём призмы пополам. Эта
плоскость пересекает прямую AA' в точке D. Найдите отношение AA' : A'D.



antonovm: корень из 3 - ?
daryashubina2004: Как отношение может быть равно одному числу?
antonovm: (корень из 3) / 1
antonovm: да , мой ответ верный , это ДВИ 2021
daryashubina2004: А решение можешь, пожалуйста, подсказать?
antonovm: да , чуть позже
daryashubina2004: Спасибо!

Ответы

Автор ответа: antonovm
2

Ответ:

√3

Пошаговое объяснение:

Приложения:

antonovm: На картинке призма прямая , но в решении я это не использовал , естественно призма может быть и наклонной
Похожие вопросы
Предмет: Русский язык, автор: Кристяся
Предмет: Окружающий мир, автор: Anastasiyanoskova