Предмет: Алгебра,
автор: Katrinochka
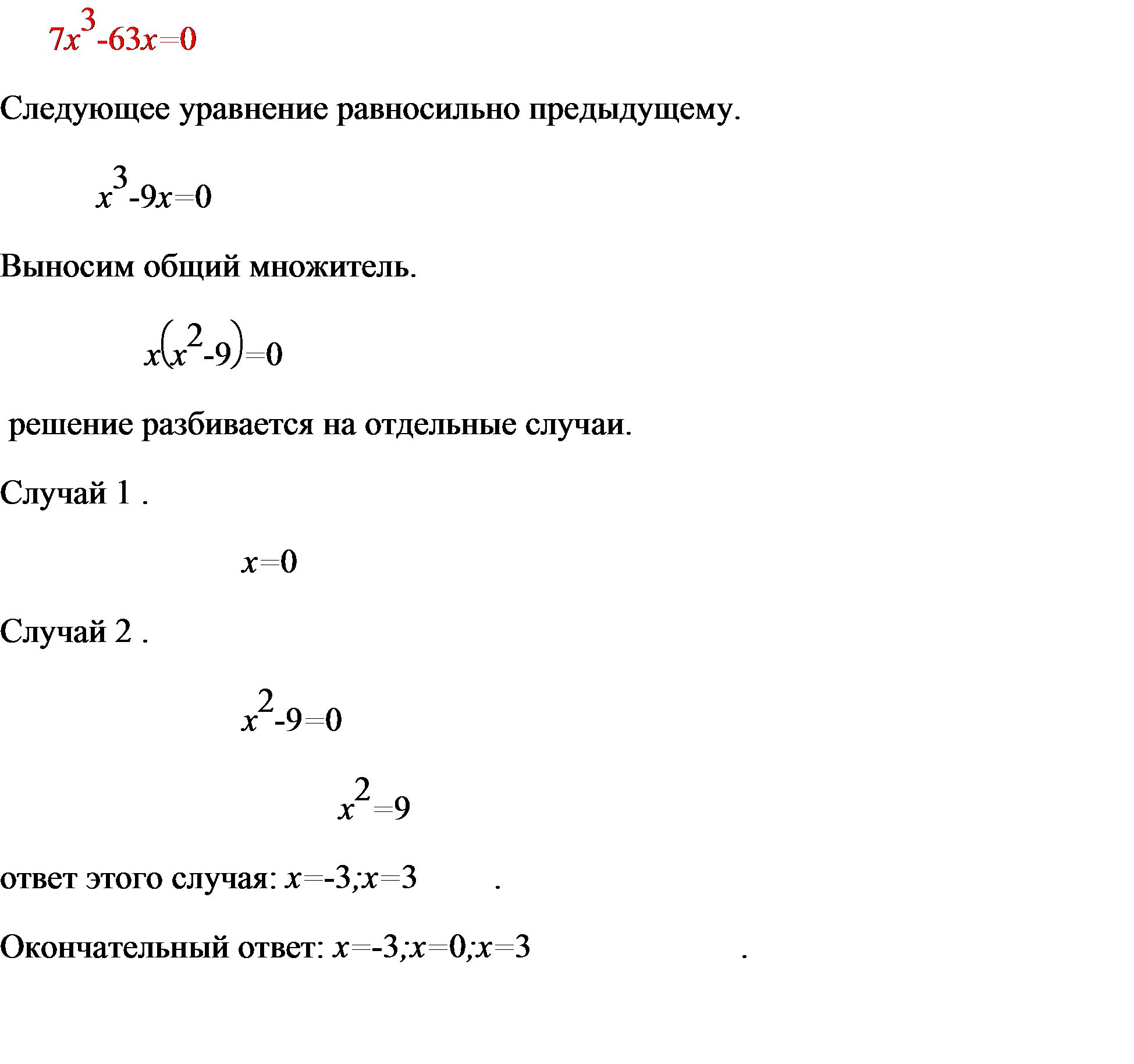
7x в кубе -63x=0 помогите пожалуйста
Ответы
Автор ответа:
0
может там 64, а не 63? проверь и в личкун напиши мне
Автор ответа:
0
файл
---------------------------------
Приложения:
Похожие вопросы
Предмет: География,
автор: alisaamraeva2
Предмет: Математика,
автор: Аноним
Предмет: Қазақ тiлi,
автор: ernartashibaev4
Предмет: Биология,
автор: Медвежонок2011
Предмет: Математика,
автор: лена1