Предмет: Математика,
автор: chelovek5946
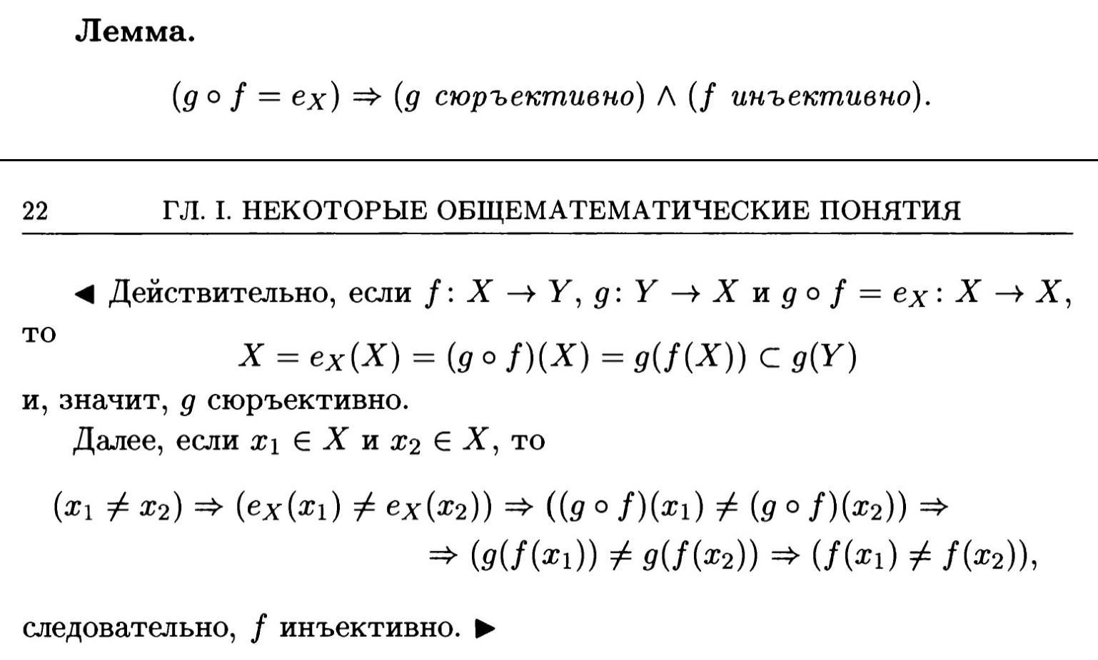
Помогите, пожалуйста с матаном. Первое утверждение - вроде ясно, а вот почему из x1 не= x2 следует, что ех(х1) не= ех(х2) мне не ясно.
Приложения:
Ответы
Автор ответа:
1
Это происходит из-за того, что - это тождественное преобразование, то есть
для любого
Поэтому
chelovek5946:
Так тождественное преобразование значит же, что функция на вход берет элемент из X и возвращает элемент из Х, при этом необязательно, что они совпадают
А, все
я определение не так понял
спасибо
Похожие вопросы
Предмет: Другие предметы,
автор: ofis1
Предмет: Русский язык,
автор: Denisksu
Предмет: Қазақ тiлi,
автор: Софа061200
Предмет: Математика,
автор: 22222241
Предмет: Математика,
автор: yanaskazka777