Предмет: Математика,
автор: karina200320000
Математика. Решите задание. Тема Обыкновенные ДУ.
Приложения:
Ответы
Автор ответа:
1
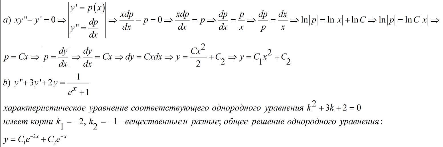
Ответ:
Пошаговое объяснение:
...........................................
Приложения:
karina200320000:
Спасибо огромное!!!!
Похожие вопросы
Предмет: Русский язык,
автор: Аноним
Предмет: Окружающий мир,
автор: пикник2016
Предмет: Русский язык,
автор: Артёмкакмничак
Предмет: Английский язык,
автор: EnPeople28