Предмет: Алгебра,
автор: vladzorkov17
Буду признателен если поможет кто-то
Приложения:
Ответы
Автор ответа:
1
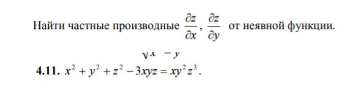
Ответ :z'x=(2*x-3*y*z-y²)/(3*x*y+3*x*y²*z²), z'y=(2*y-3*x*z-2*x*y*z³)/(3*x*y+3*x*y²*z²)
Объяснение:
(Частные производные буду обозначать так: z'x, z'y и.т.п.)
Введём функцию F(x,y,z)=x²+y²+z²-3*x*y*z-x*y²*z³=0. Тогда z'x=-F'x/F'z и z'y=-F'y/F'z. Но F'x=2*x-3*y*z-y²*z³, F'y=2*y-3*x*z-2*x*y*z³, F'z=2*z-3*x*y-3*x*y²*z². Отсюда z'x=(2*x-3*y*z-y²)/(3*x*y+3*x*y²*z²), z'y=(2*y-3*x*z-2*x*y*z³)/(3*x*y+3*x*y²*z²).
Simba2017:
Здравствуйте Профессор, там есть еще одно интересное задание у автора-не посмотрите? Пожалуйста, если вас это не затруднит!
https://znanija.com/task/43758057
https://znanija.com/task/43758054
даже два, но мне второе особенно интересно
Похожие вопросы
Предмет: Английский язык,
автор: 76542
Предмет: Қазақ тiлi,
автор: asylhan1702
Предмет: Английский язык,
автор: марс56
Предмет: Математика,
автор: nastytany121