Предмет: Экономика,
автор: aggbhmmdc
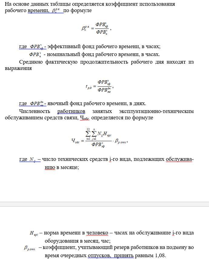
Построение баланса рабочего времени, определение показателей его характеризующих.
Задание:
1 Составить баланс рабочего времени;
2 Определить коэффициент использования рабочего времени, среднюю фактическую продолжительность рабочего дня и численность работников, занятых эксплуатационно-техническим обслуживанием;
3 Произвести анализ полученных данных.
Исходные данные: трудозатраты на эксплуатационно-техническое обслуживание составляют 23400 человека часов в месяц;
При составлении баланса рабочего времени одного работника, занятого эксплуатационно-техническим обслуживание следует принять:
1) среднюю продолжительность основного и дополнительного отпуска – 20 календарных дней;
2) невыходы из-за болезни – 2-3% номинального фонда рабочего времени в днях;
3) невыходы в связи с выполнением общественных и государственных обязанностей -0,2% номинального фонда рабочего времени в днях;
4) внутрисменные потери – 1,0% номинального фонда рабочего времени в часах.
Расчет баланса рабочего времени производится в таблице 6 следующей формы.
Таблица – Баланс рабочего времени (В картинках)
2 картинка = продолжение задачи и формулы
Приложения:
Ответы
Автор ответа:
0
Ответ:
123
Объяснение:
13
Похожие вопросы
Предмет: Математика,
автор: polinkadmitrieva
Предмет: Русский язык,
автор: Аноним
Предмет: Русский язык,
автор: RoMa2030
Предмет: Математика,
автор: OlessyaBaeva
Предмет: Математика,
автор: Cycha