Предмет: Химия,
автор: dilnaz5993
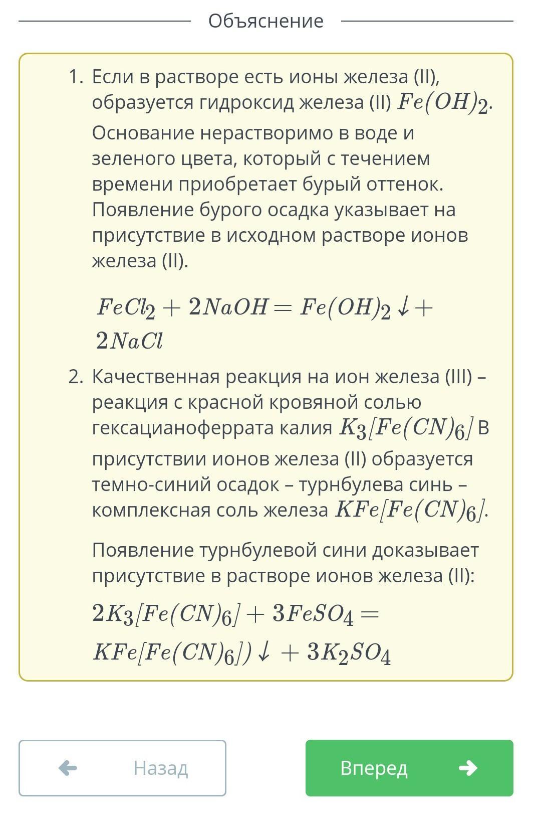
реагентом на ионы Fe2+ является вещество, формула которого:
Приложения:
Ответы
Автор ответа:
8
Едкий натр и красная кровяная соль.
Автор ответа:
12
Ответ:
....................................................
Приложения:
Anoka1626:
K4[Fe(CN)6] желтая кровяная соль ВОТ ПРАВИЛЬНЫЙ ОТВЕТ
Не верьте человеку снизу , Ответ Красная-Кровяная соль!
ахахха,лол,а ничего что у меня уже готовый ответ?Это если вы не знали,эта рамка показывается тогда,когда ты ошибся в онлайн мектеп,эта рамка даётся как правило с правильным ответом
умники нашлись тут,емае
Внимательнее рамку читайте,прежде чем предъявить мне,мда....
;-;
правильный ответ NaOH и красная кровягая соль (не бойтесь проверенный))
Похожие вопросы
Предмет: Другие предметы,
автор: golubevaoksano
Предмет: Русский язык,
автор: kirillroshu
Предмет: Русский язык,
автор: nicesfgh
Предмет: Геометрия,
автор: конфетка62