Предмет: Алгебра,
автор: RuslanRussia1881
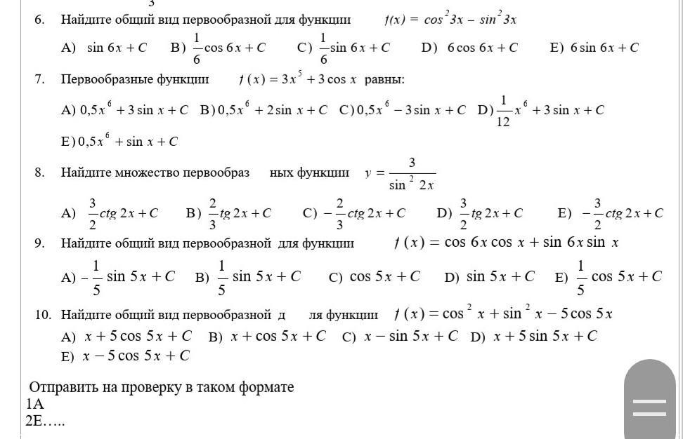
алгебра 11 класс пожалуйста прошу помогите решение и ответ
Приложения:
Ответы
Автор ответа:
1
Ответ:
==================================
Объяснение:
Приложения:
Похожие вопросы
Предмет: Русский язык,
автор: Kalimashamshido
Предмет: Другие предметы,
автор: mizilin2015
Предмет: Английский язык,
автор: Svetek9797Алька
Предмет: История,
автор: znalka2003