Предмет: Математика,
автор: Аноним
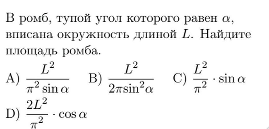
объясните пожалуйста решение этой задачи
Приложения:
Ответы
Автор ответа:
0
Ответ: С)
Решение:
В любой ромб можно вписать окружность. Центр вписанной окружности совпадает с центром пересечения диагоналей ромба.
Если известна длина окружности, то всегда можно найти радиус окружности : R=L/2π.
Площадь ромба через радиус вписанной окружности
S=4R²sinα=4(L/2π)²sinα=4L²/4π * sinα=L²/π *sinα
Поэтому ответ С)
Похожие вопросы
Предмет: Русский язык,
автор: vitabazanova05
Предмет: Английский язык,
автор: АнюткаКапрал
Предмет: Русский язык,
автор: milashkav2014
Предмет: Биология,
автор: Tulen15
Предмет: Математика,
автор: ychenikgmn1517