Предмет: Геометрия,
автор: kolobok9805
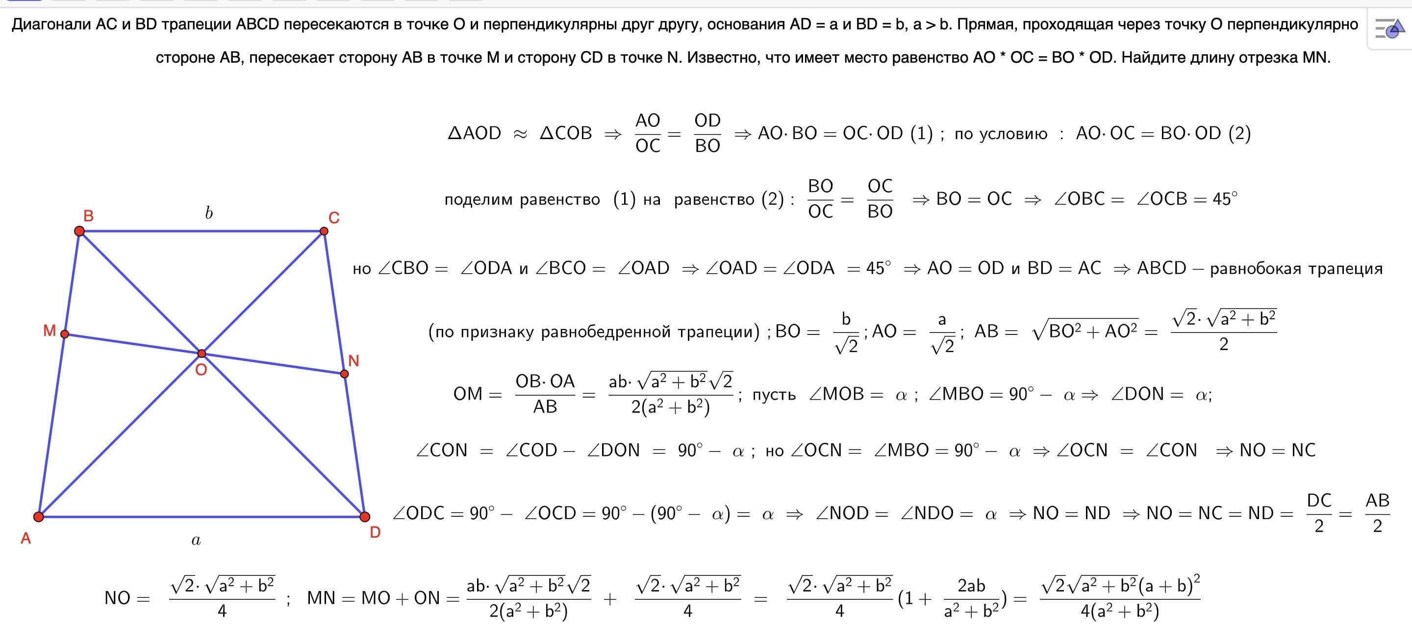
Диагонали AC и BD трапеции ABCD пересекаются в точке O и перпендикулярны друг другу, основания AD = a и BD = b, a > b. Прямая, проходящая через точку O перпендикулярно стороне AB, пересекает сторону AB в точке M и сторону CD в точке N. Известно, что имеет место равенство AO * OC = BO * OD. Найдите длину отрезка MN.
Ответы
Автор ответа:
17
Решение : ////////////////////////////////////
Приложения:
Похожие вопросы
Предмет: Английский язык,
автор: TaNchIk21
Предмет: Русский язык,
автор: miranda81
Предмет: Русский язык,
автор: artem03122002
Предмет: Физика,
автор: babiychukvalya1