Предмет: Алгебра,
автор: Ярославка7777777
Нужно помочь решить по математике 10-11 класс
Приложения:
Ответы
Автор ответа:
1
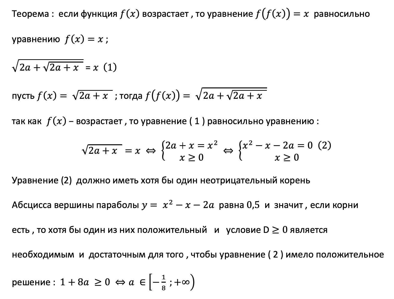
Решение : /////////////////////////////////
Приложения:
antonovm:
Доказательство теоремы можно найти в книге Шестакова С.А. " Задача 18 "
Похожие вопросы
Предмет: Другие предметы,
автор: ksushaCTYMRF
Предмет: Русский язык,
автор: irina20051
Предмет: Русский язык,
автор: Аноним
Предмет: Математика,
автор: IrynkaPecko
Предмет: Биология,
автор: ksyushafeseeva