Предмет: Математика,
автор: dir02
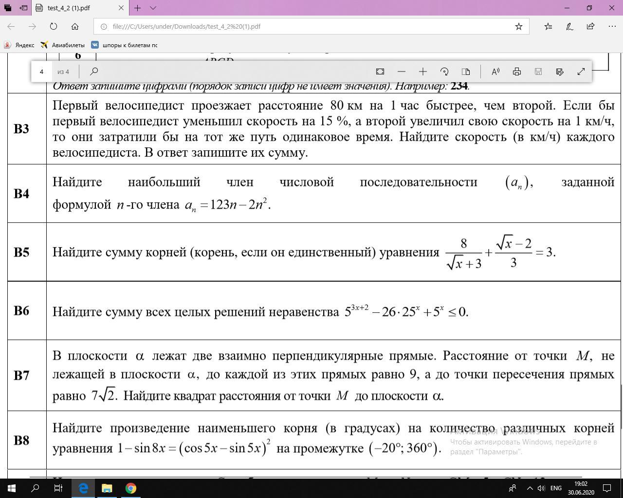
Решить B6.Подробно,если можно
Приложения:
Simba2017:
я бы ввела новую переменную для начала 5^x=t
25t^3-26t^2+t.... дальше обычное неравенство
t больше 0, так что нетрудно....
Ответы
Автор ответа:
1
Ответ:
Сумма целых решений будет -3
Пошаговое объяснение:
5³ˣ⁺²-26*25ˣ+5ˣ≤0
5²*5³ˣ-26*5²ˣ+5ˣ≤0 | :5ˣ≠0
5²*5²ˣ-26*5ˣ+1≤0 . пусть 5ˣ=в
25в²-26в+1≤0 , 25в²-26в+1=0 , в₁=1, в₂=1\25
25(в-1)(в-1\25)≤0
(в-1)(в-1\25)≤0 по методу интервалов
+++++[1\25]--------[1]++++++++ ⇒
1\25≤в≤1
1\25≤5ˣ≤1
5⁻²≤5ˣ≤5⁰
-2≤х≤0. Сумма целых решений -2+(-1)+0=-3
читайте вопрос задания!!!
фото задания было с самого начала
Похожие вопросы
Предмет: Русский язык,
автор: albina2511
Предмет: Русский язык,
автор: ElenaM1999
Предмет: Українська мова,
автор: Mudres1
Предмет: Литература,
автор: Dub28
Предмет: Информатика,
автор: Yul1an