Предмет: Математика,
автор: zhigalovakkate
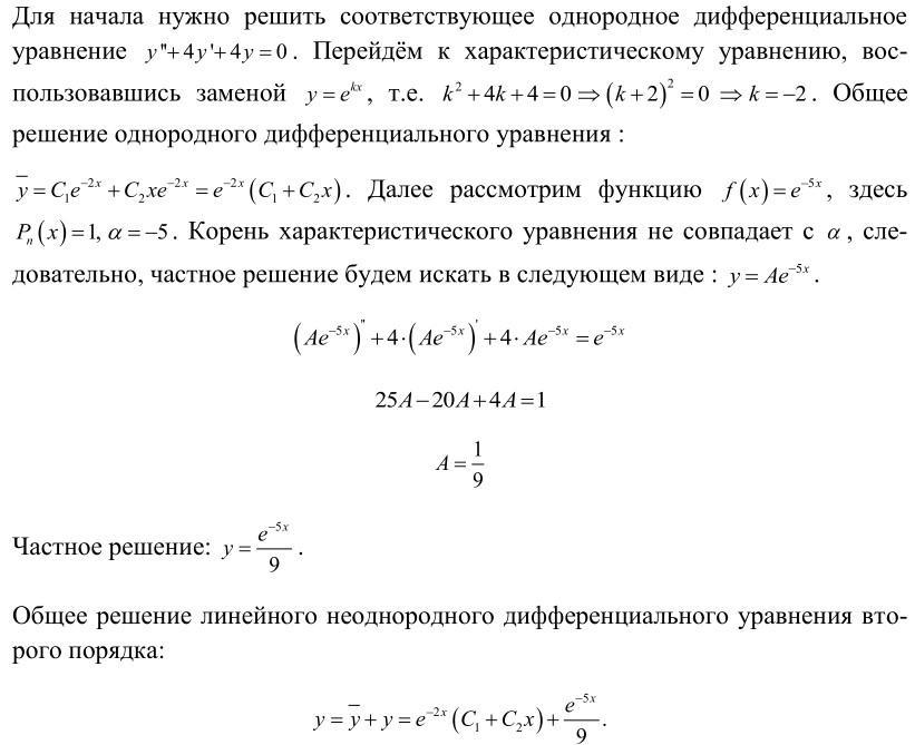
y''+4y'+4y=e^(-5x)
Помогитееее плиииззз
Ответы
Автор ответа:
1
Решение на картинке.
Приложения:
Похожие вопросы
Предмет: Русский язык,
автор: koka221
Предмет: Українська мова,
автор: oksanochkaoksa
Предмет: Русский язык,
автор: ZZZZZSWISSZZZZZ
Предмет: Математика,
автор: лиля316
Предмет: Физика,
автор: Дошик986