Предмет: Алгебра,
автор: ТурбоКисель
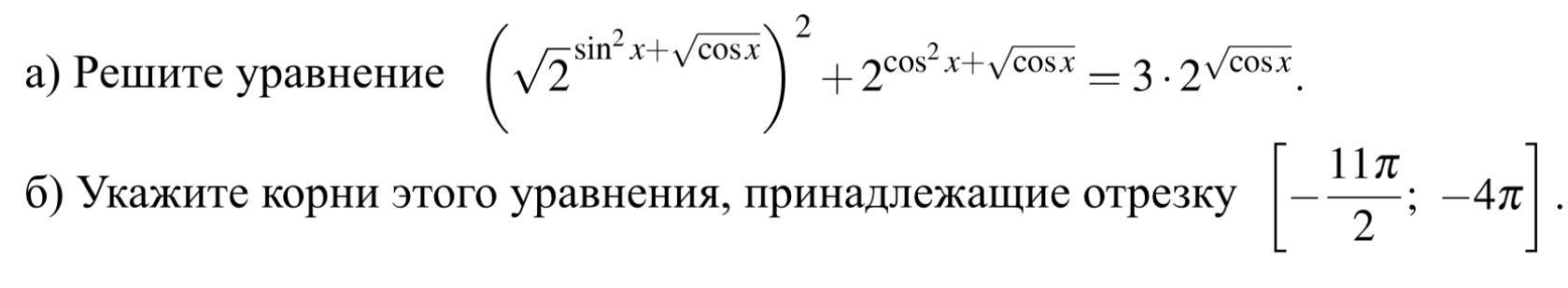
Тригонометрическое уравнение, только пункт а
Приложения:
Ответы
Автор ответа:
1
Ответ:
Объяснение:
!!!!!!!!!!!!!!!!!!!
Приложения:
ТурбоКисель:
Спасибо большое в
Подскажите, пожалуйста, а в пункте б) ответ будет -4п, -11п/2 и -9п/2?
Да
❤️❤️❤️❤️❤️
Похожие вопросы
Предмет: Русский язык,
автор: jasur2
Предмет: Английский язык,
автор: rostikkrugliko
Предмет: Английский язык,
автор: Syslik1980
Предмет: Химия,
автор: grandmaster7875
Предмет: Биология,
автор: BroDoLis