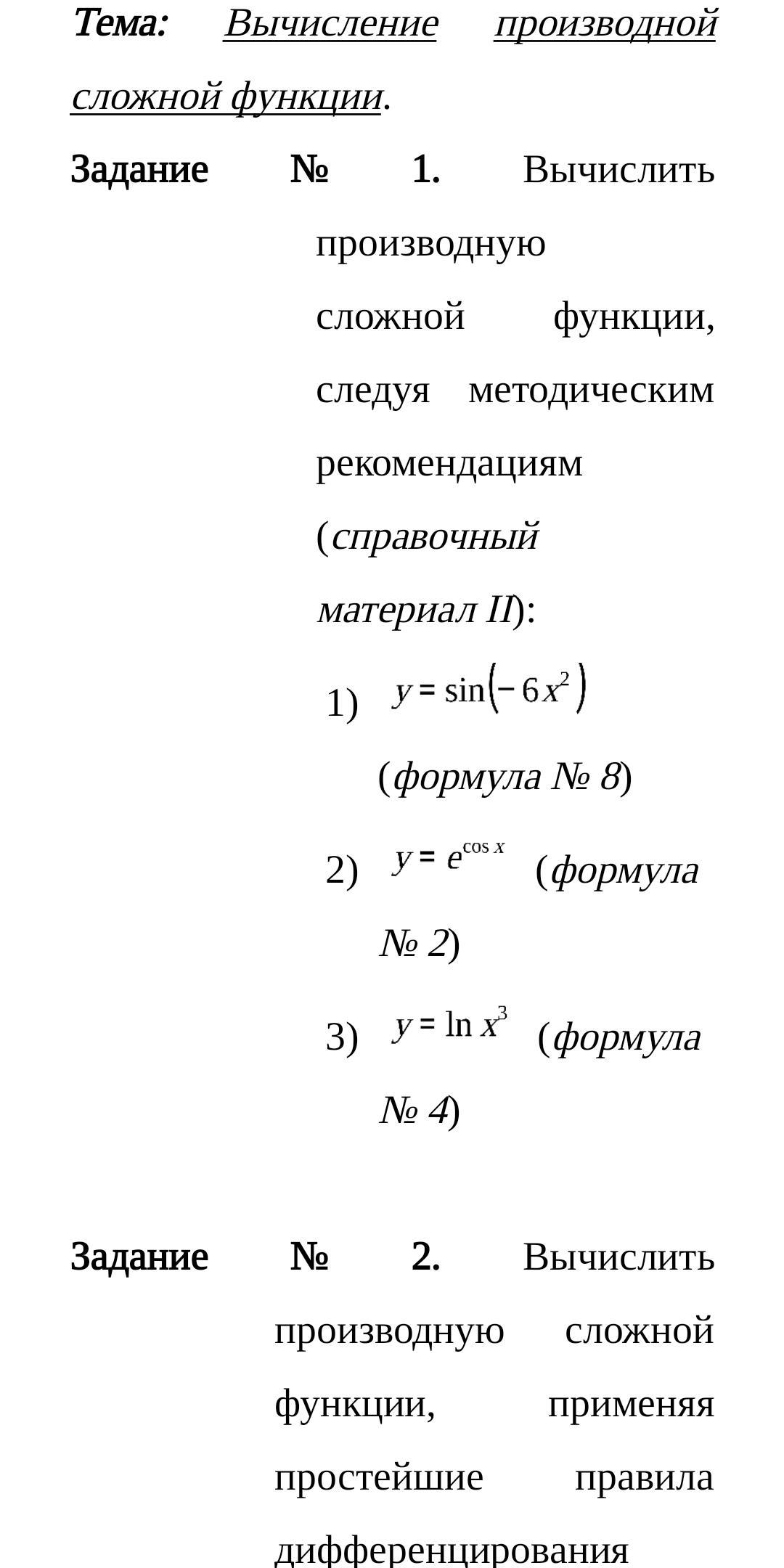
Предмет: Алгебра, автор: morozovaanastasiya69

Помогите.. Срочно нужно!!!!

Приложения:

Ответы

Автор ответа: vitalinalasitsa
0

Ответ:

1)у=соs(-6x^2)*(-6x^2)'=-12x*соs(-6x^2)

2)y=–e^cosx*sinx

3)y=1/x^3*3x^2=3x^2/x^3=3/x

Автор ответа: NNNLLL54
0

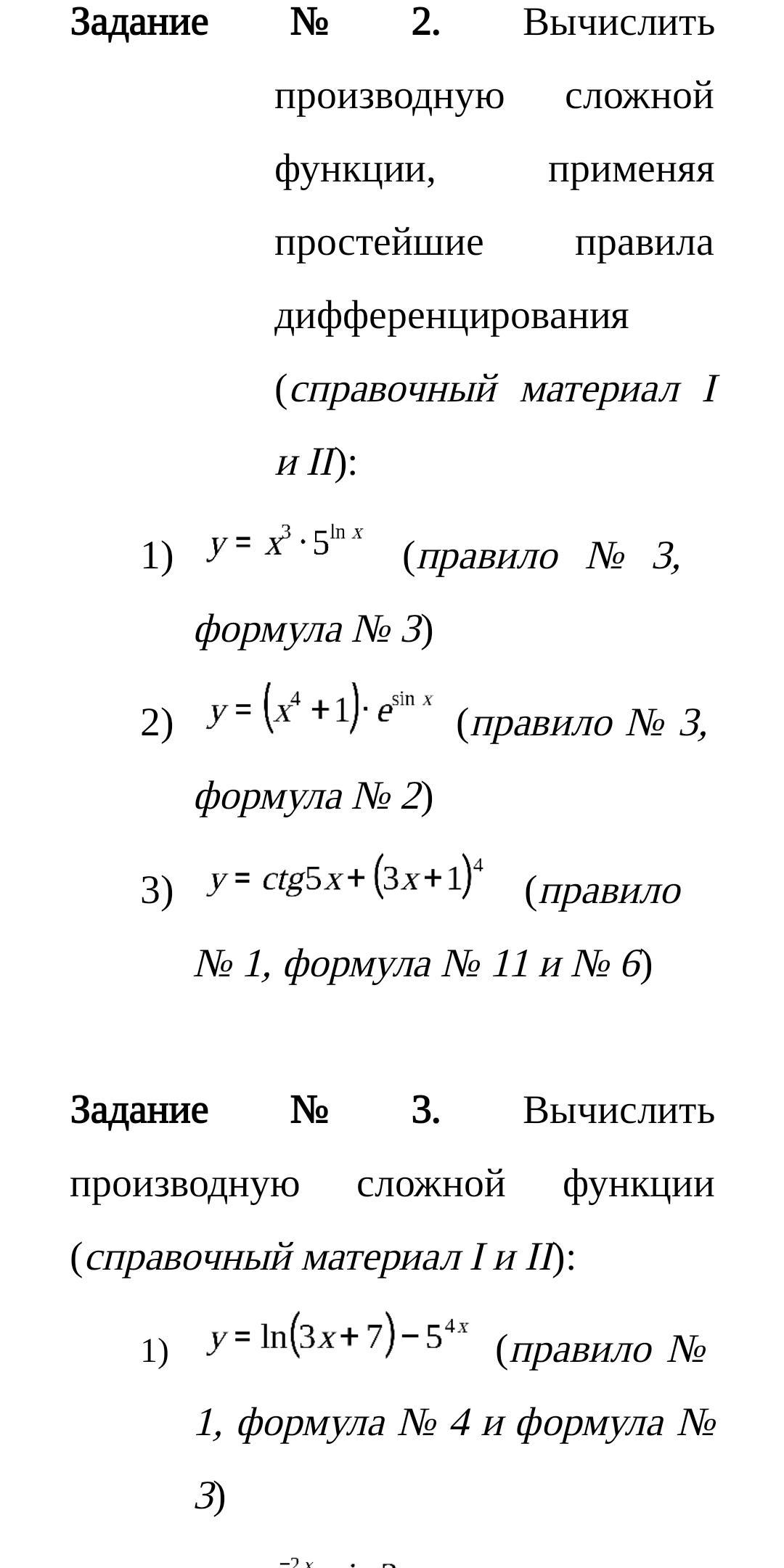
1)\; \; y=sin(-6x^2)\; \; ,\; \; \; \; (sinu)'=cosu\cdot u'\; ,\; u=-6x^2\\\\y'=cos(-6x^2)\cdot (-12x)=-12x\cdot cos6x^2\\\\2)\; \; y=e^{cosx}\; \; ,\; \; \; (e^{u})'=e^{u}\cdot u'\; ,\; u=cosx\\\\y'=e^{cosx}\cdot (-sinx)=-sinx\cdot e^{cosx}\\\\3)\; \; y=lnx^3\; \; ,\; \; \; (lnu)'=\frac{1}{u}\cdot u'\; ,\; u=x^3\\\\y'=\frac{1}{x^3}\cdot 3x^2=\frac{3}{x}\\\\4)\; \; y=x^3\cdot 5^{lnx}\; \; ,\; \; \; (uv)'=u'v+uv'

y'=3x^2\cdot 5^{lnx}+x^3\cdot 5^{lnx}\cdot ln5\cdot \frac{1}{x}=3x^2\cdot 5^{lnx}+x^2\cdot 5^{lnx}\cdot ln5=\\\\=x^2\cdot 5^{lnx}\cdot (3+ln5)\\\\5)\; \; y=(x^4+1)\cdot e^{sinx}\\\\y'=4x^3\cdot e^{sinx}+(x^4+1)\cdot e^{sinx}\cdot cosx\\\\6)\; \; y=ctg5x+(3x+1)^4\\\\y'=-\frac{1}{sin^25x}\cdot 5+4\cdot (3x+1)^3\cdot 3=-\frac{5}{sin^25x}+12\cdot (3x+1)^3\\\\7)\; \; y=ln(3x+7)-5^{4x}\\\\y'=\frac{3}{3x+7}-5^{4x}\cdot 4\, ln5

Похожие вопросы