Предмет: Алгебра,
автор: Аноним
19 Баллов! ПОМОГИТЕ, ПОЖАЛУЙСТА!!!
Приложения:
Ответы
Автор ответа:
3
Так как в задаче не указано как доказать, то Докажем Методом Математический индукции
1) пусть n=1
тогда 7¹+5=12 и 12 кратно 6
2) пусть для n=k справедливо что
т.е. выражение кратно 6 если его можно представить в виде произведения числа 6 и числа "а"
докажем что это будет справедливо для n=k+1
данное выражение кратно 6, так как есть множитель =6
3) так как из предположения истинности для n=k , вытекает истинность предложения для n=k+1, тогда данное высказывание - истинное для любого натурального n. (n∈N)
Таким образом, согласно методу математической индукции, исходное равенство справедливо для любого натурального n.
Автор ответа:
5
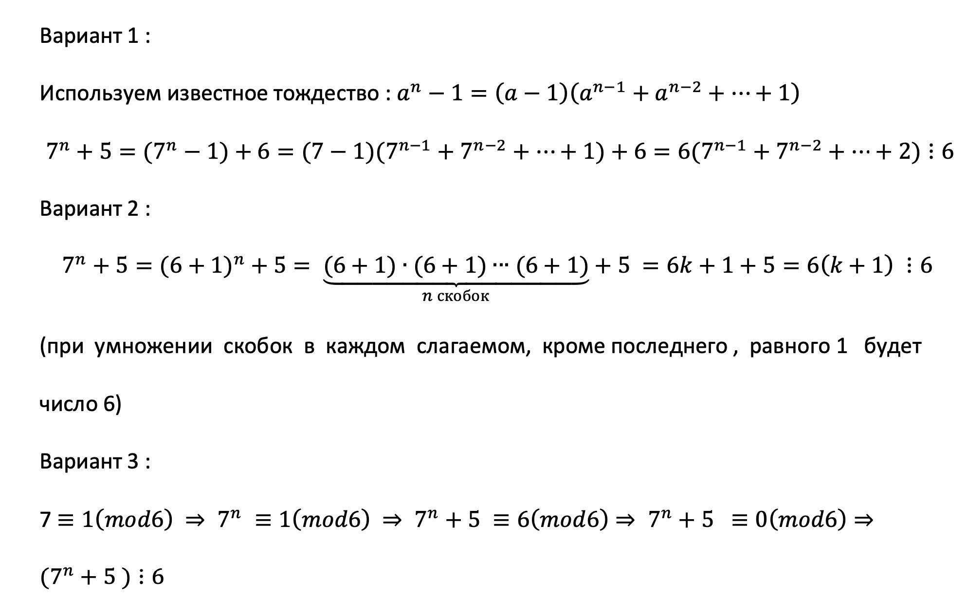
Решение : //////////////////////////////////////////
Приложения:
Похожие вопросы
Предмет: Геометрия,
автор: doghousesuper
Предмет: Английский язык,
автор: frolovav17
Предмет: Русский язык,
автор: uv20817
Предмет: История,
автор: genya263
Предмет: Алгебра,
автор: davidchaikovski