Предмет: Геометрия,
автор: rimacool02
ОЧЕНЬ СРОЧНО!
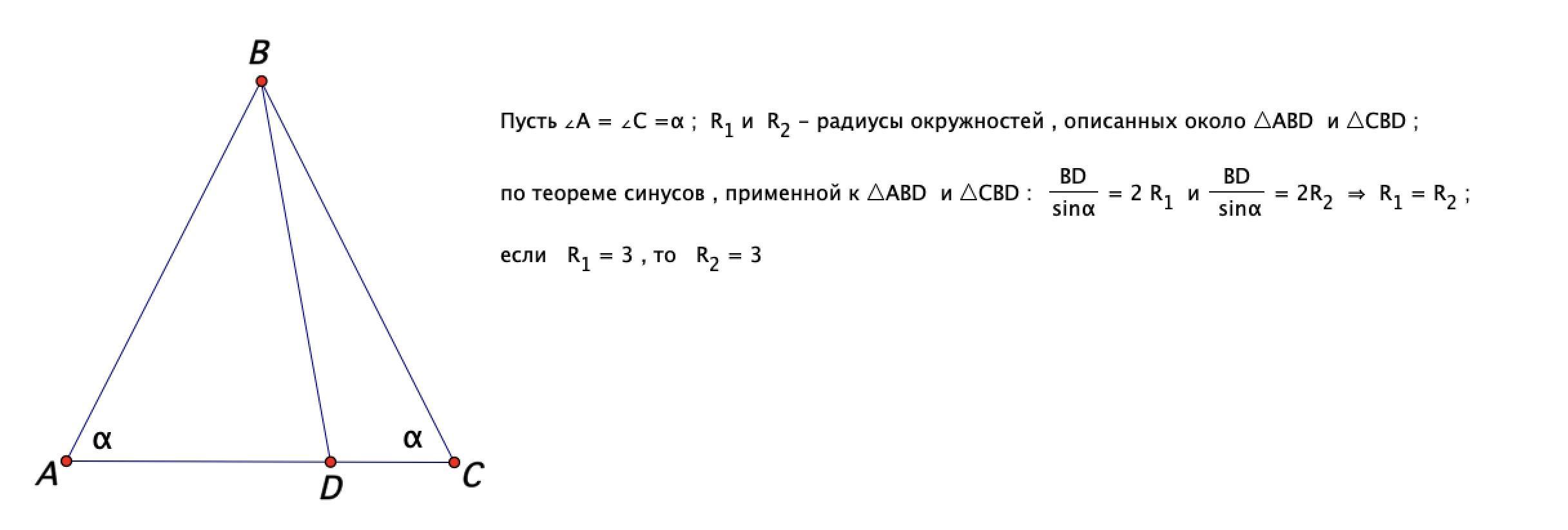
Точка D лежит на основании АС равнобедренного треугольника АВС, причем AD/BC=3/5. Известно, что радиус описанной окружности треугольника ABD равен 3.
Найдите радиус описанной окружности треугольника CBD
antonovm:
такой же будет радиус ( 3 ) и он не зависит от положения точки D , 3/5 - это лишнее данное
Ответы
Автор ответа:
17
Решение : /////////////////////////
Приложения:
Похожие вопросы
Предмет: Химия,
автор: snetosova
Предмет: Английский язык,
автор: iamktoto11
Предмет: Математика,
автор: qlsvitalsharktop8494
Предмет: Физика,
автор: Higipoof
Предмет: Литература,
автор: yuliyapavlova1967