Предмет: Физика,
автор: Аноним
Вопрос жизни и смерти!
Очень нужно,решите,что можете)
Приложения:
Ответы
Автор ответа:
1
1. ДАНО
k=9*10^9
q1=2,0*10 в минус 8 степени
q2=1,6*10 в минус седьмой степени
r=5 см
r1=3см
r2=4 см
--------------
E - ?
РЕШЕНИЕ
r=5 см ; r1=3см ; r2=4 см <---это прямоугольный египетский треугольник
r1 , r2 - катеты
угол между ними 90 град
E1 , E2 совпадают с направлением расстояний r1 r2
по теореме Пифагора суммарная напряженность
E^2 = E1^2 +E2^2
E=√(E1^2+E2^2)= √(kq1/r1^2)^2+(kq2/r2^2)^2)= k√(q1/r1^2)^2+(q2/r2^2)^2)
E = 9*10^9√(2.0*10^-8/0.03^2)^2+(1.6*10^-7/0.04^2)^2)=9.2*10^5 В/м
ОТВЕТ 9.2*10^5 В/м = 9.2*10^2 кВ/м = 920 кВ/м
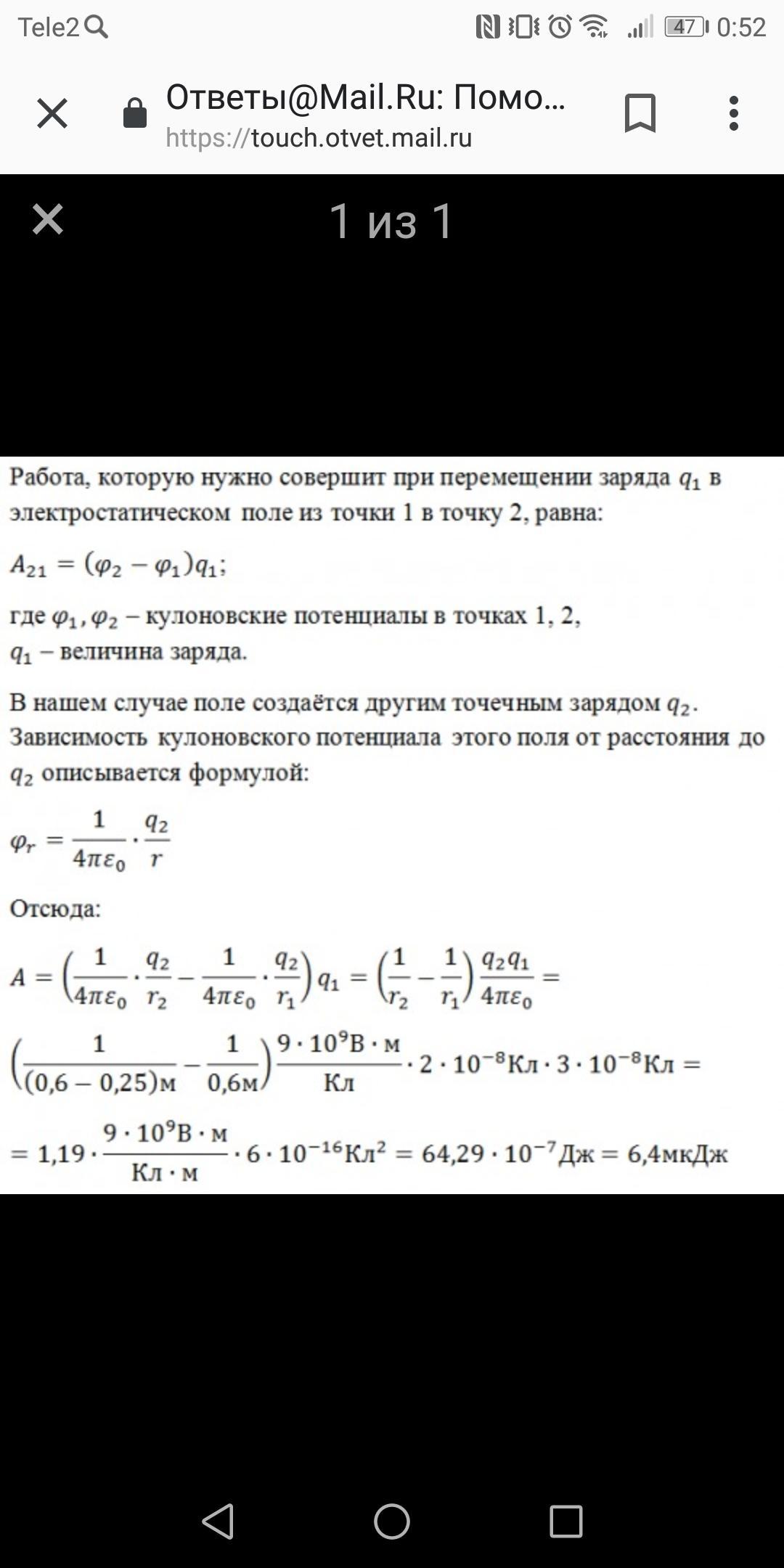
2 на фото
5 на фото
Приложения:
Похожие вопросы
Предмет: Математика,
автор: dmitrenko162
Предмет: География,
автор: saneks02
Предмет: Геометрия,
автор: jforkjffk
Предмет: Физика,
автор: ElinaSmile