Предмет: Математика,
автор: Famicom
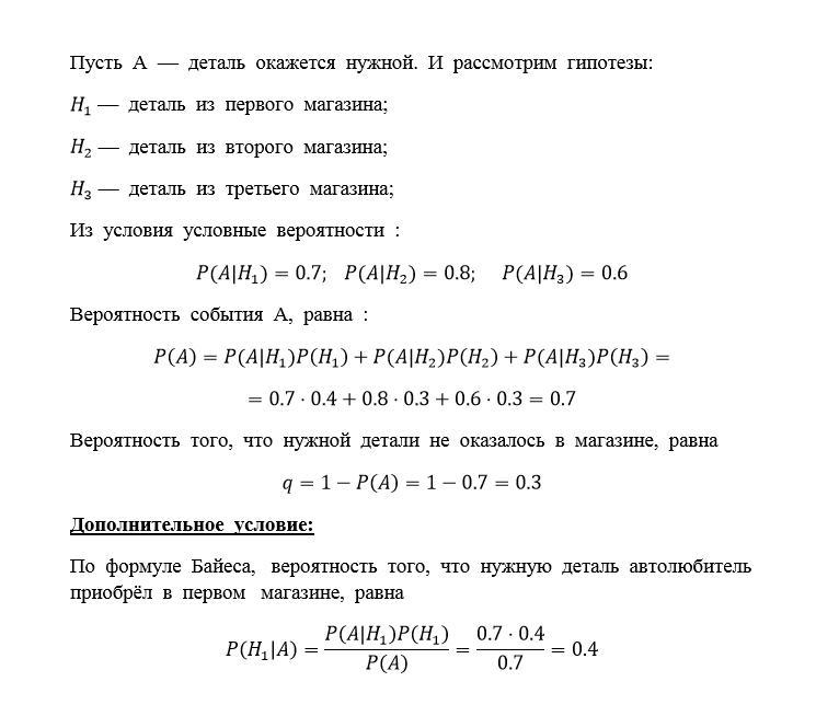
Автомобиль может обратиться за покупкой запасных частей в один из трёх магазинов с вероятностями 0,4; 0,3; 0,3 соответственно. Вероятность того, что к моменту прихода в магазин автолюбителя интересующая его деталь будет в продаже, равна соответственно 0,7; 0,8; 0,6. Автолюбитель направился в один из магазинов. Какова вероятность, что в нём нужной ему детали не оказалось?
Доп. В условии предыдущей задачи автолюбитель таки приобрёл нужную деталь. Какова вероятность, что он обратился в первый магазин?
Ответы
Автор ответа:
0
Решение смотрите на фотографии.
Приложения:
Похожие вопросы
Предмет: Алгебра,
автор: antonmakedonskij
Предмет: Английский язык,
автор: illagandza
Предмет: Українська література,
автор: slozka
Предмет: Алгебра,
автор: ShaggyEggs
Предмет: Обществознание,
автор: диана1484