Предмет: Физика,
автор: lunam505
ОЧЕНЬ СРОЧНО!!!!!! ДАЮ 85 БАЛЛОВ!!!!!!
Приложения:
Ответы
Автор ответа:
1
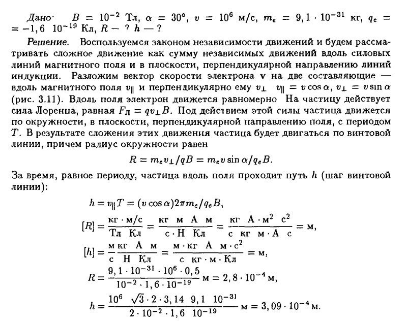
На картинке всё решение
Приложения:
lunam505:
Спасибо вам огромное.
Похожие вопросы
Предмет: Математика,
автор: lavrbg02
Предмет: Математика,
автор: nightteam247
Предмет: Українська мова,
автор: robakidzeleyla816
Предмет: Математика,
автор: dashanova17