Предмет: Математика,
автор: angel8119
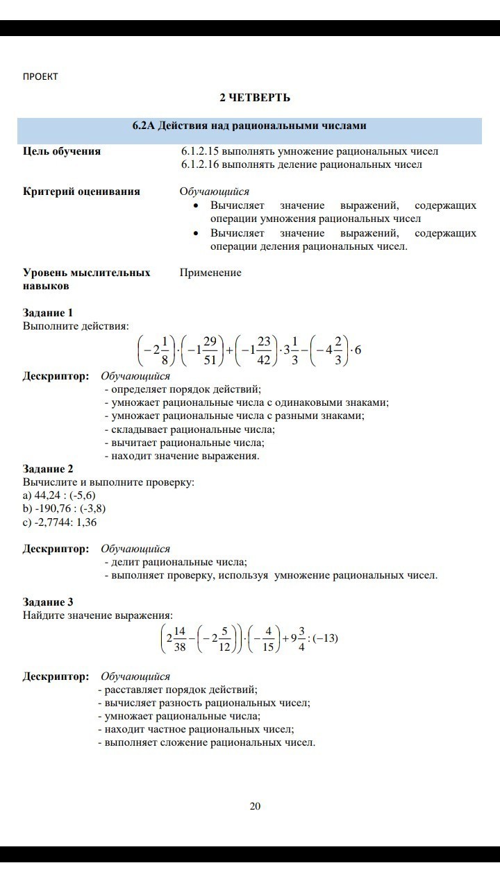
Пожалуйста решите срочно отдам 10 баллов кто сделает всё
Приложения:
Ответы
Автор ответа:
0
1. (-1/4)*(-29/51)+(-23/42)*3*1/3-(-8/3)*6=29/204-23/42+8/3*6=29/204-23/42+8*2=29/204-23/42+16=7423/476=15 283/476
angel8119:
извините
а какие здесь задания
Там стоит цифра 1, значит - 1 задание
Омг
Автор ответа:
0
..................................
Приложения:
извините а какие сжечь задания
здесь
Что сделать?
Здесь 1 и 2. В 3 мне кажется где-то опечатка, получается очень большое число
Похожие вопросы
Предмет: Литература,
автор: sarzickijr
Предмет: Геометрия,
автор: Аноним
Предмет: История,
автор: ludmilacern47
Предмет: Литература,
автор: Gusman2006
Предмет: Алгебра,
автор: arianajoangrande