Предмет: Алгебра,
автор: mmnnbb93
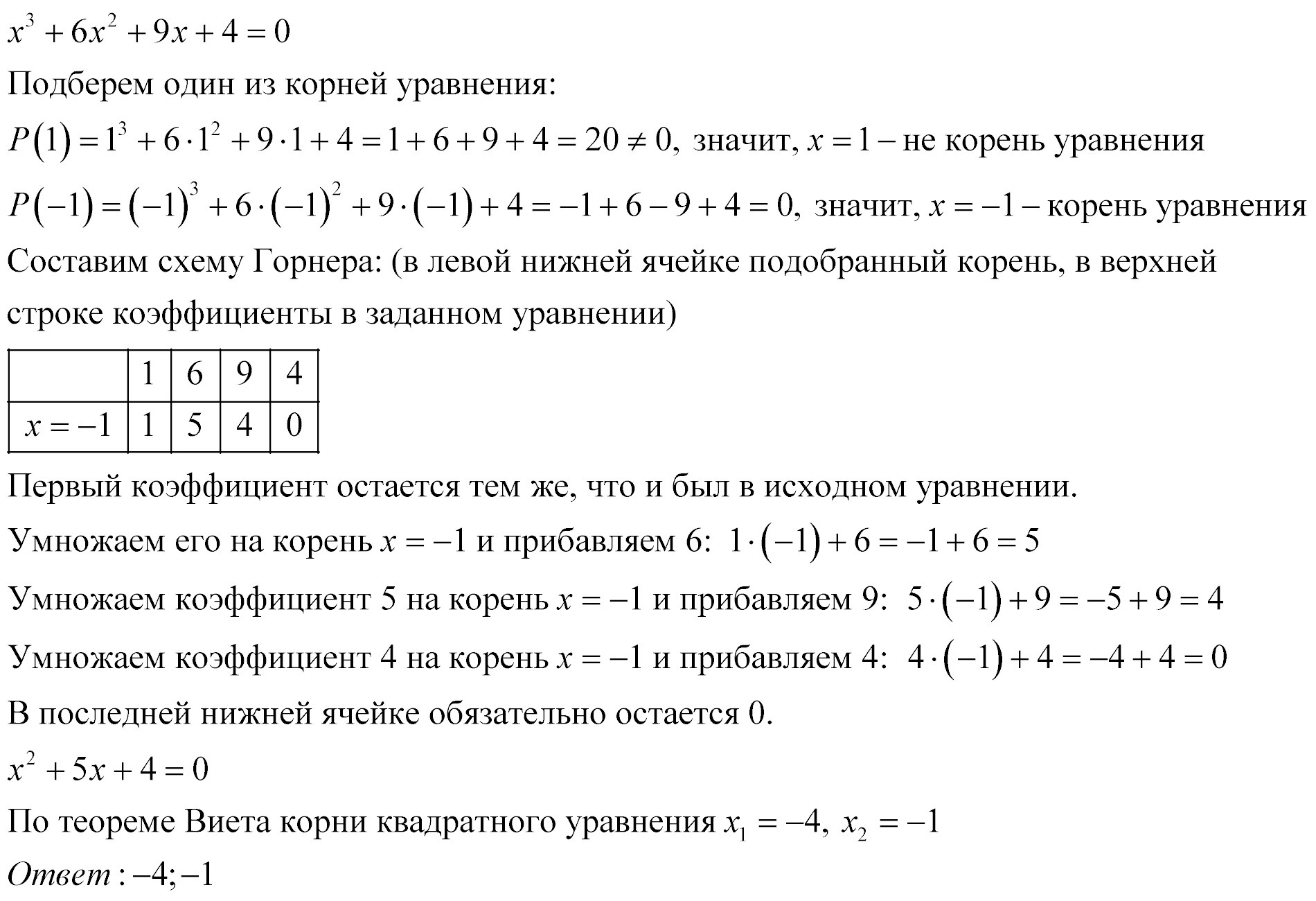
Решить уравнение при помощи схемы Горнера
Приложения:
Ответы
Автор ответа:
1
Решение на изображении:
Приложения:
Похожие вопросы
Предмет: Математика,
автор: Bebrik11037
Предмет: Другие предметы,
автор: anasirova749
Предмет: Геометрия,
автор: ivanna2209
Предмет: Физика,
автор: Nikita3371
Предмет: Физика,
автор: катюша541