Предмет: Математика,
автор: nastyatranina
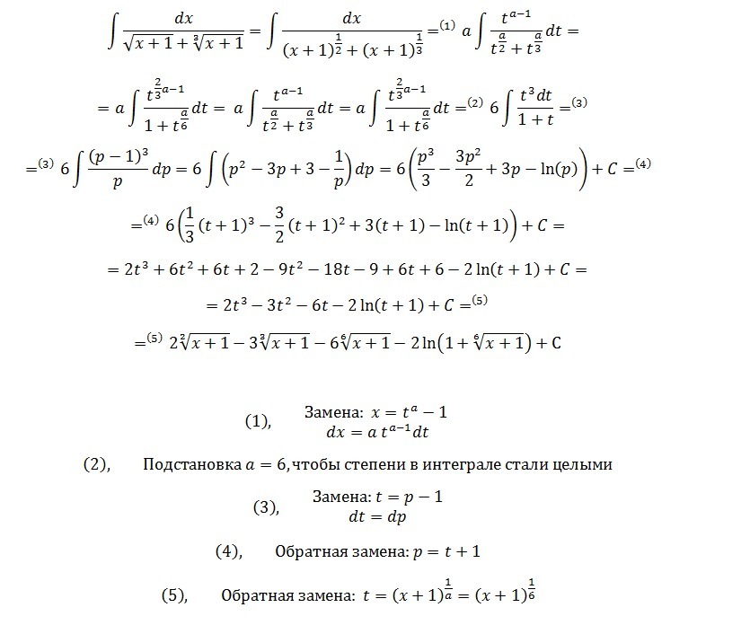
Найти неопределенные интегралы
под буквой в
Приложения:
Ответы
Автор ответа:
1
Решение на картинке, удачи :)
Приложения:
Похожие вопросы
Предмет: Английский язык,
автор: nikto381
Предмет: Математика,
автор: alihannurkasym655
Предмет: Математика,
автор: juliavasvv
Предмет: Математика,
автор: Gasanov228