Предмет: Информатика,
автор: zyt
Паскаль.
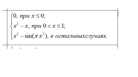
Написать программу вычисления функции y=f(x) . Заполнить таблицу значений x, y=f(x) при x∈[a, b] с шагом h.
Примечание: a , b и h вводятся с клавиатуры
Приложения:
Ответы
Автор ответа:
3
Вот держите.
Решение в прикрепе.
Решение в прикрепе.
Приложения:
Похожие вопросы
Предмет: Математика,
автор: odobrotina
Предмет: Английский язык,
автор: jdjdjd1328jekem
Предмет: Химия,
автор: cejpes86
Предмет: Алгебра,
автор: katrin99
Предмет: Математика,
автор: Anya21011