Предмет: Алгебра,
автор: Влад5624
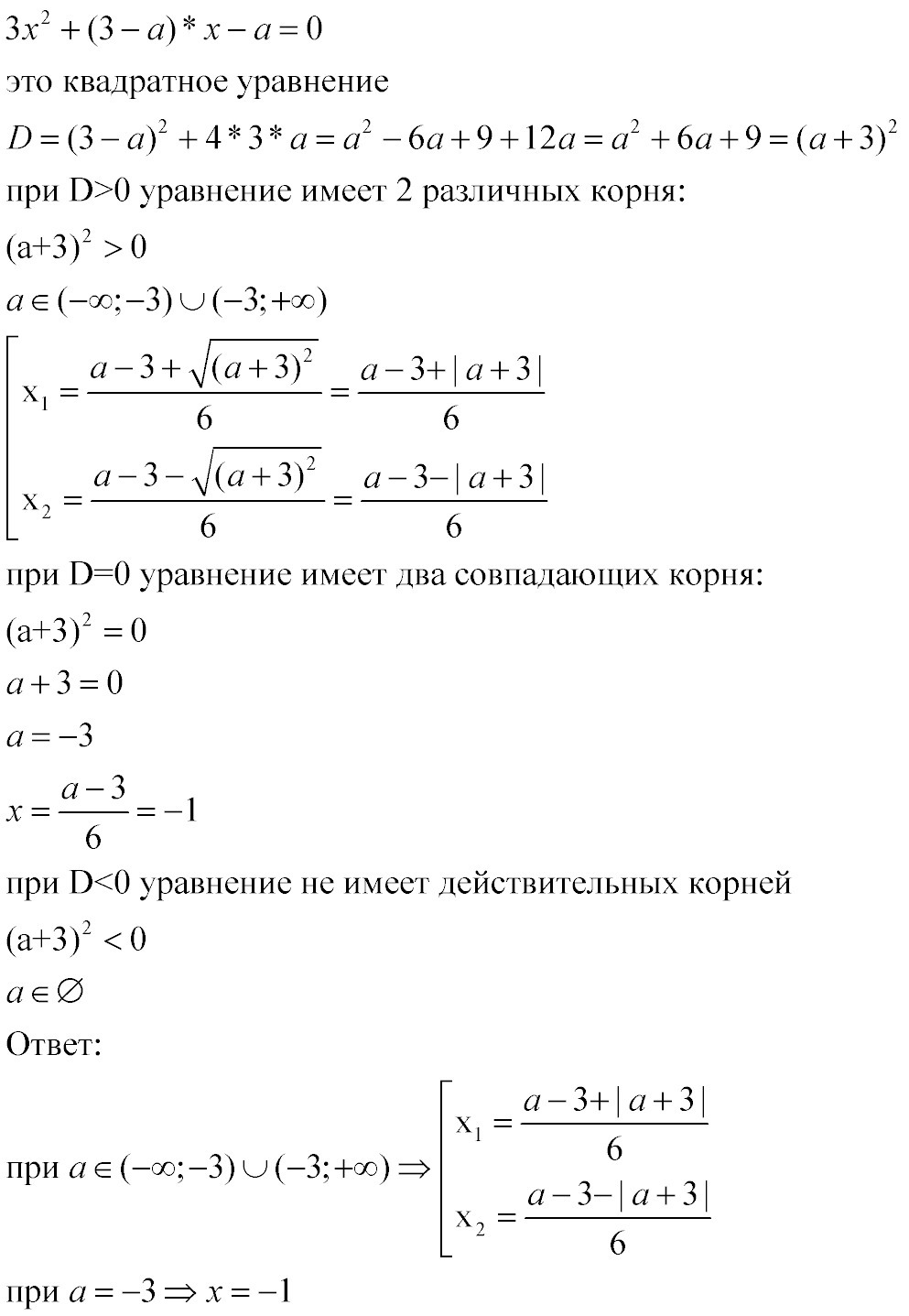
Помогите решить квадратное уравнение!
3x^ + (3-a)*x-a=0
Спасибо заранее)
AnonimusPro:
3x^2 ?
решить для любого значения параметра a ?
3x^2 ? - да
Ответы
Автор ответа:
0
решение и ответ во вложении
Приложения:
Похожие вопросы
Предмет: Биология,
автор: LIsiyticheoxuel
Предмет: Химия,
автор: 2008bikulova2008
Предмет: Физика,
автор: annatitowa22
Предмет: Биология,
автор: 2828465
Предмет: Математика,
автор: superdanil777