Предмет: Математика,
автор: msololot
Сижу уже 6 час , помогитеее
Приложения:
Ответы
Автор ответа:
0
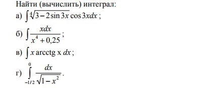
а)![\ intsqrt[4]{3-2sin{(3x)}}*cos{(3x)}mathrm{d}x={1over3}intsqrt[4]{3-2sin{(3x)}}*cos{(3x)}mathrm{d}(3x)=begin{vmatrix} u=3-2sin{(3x)}\ du=-2cos{(3x)}d(3x) end{vmatrix}= -{1over6}intsqrt[4]{u}du=-{1over6}*{4u^{5over4}over5}+C=-{2over15}sqrt[4]{(3-2sin{(3x)})^5}+C \ intsqrt[4]{3-2sin{(3x)}}*cos{(3x)}mathrm{d}x={1over3}intsqrt[4]{3-2sin{(3x)}}*cos{(3x)}mathrm{d}(3x)=begin{vmatrix} u=3-2sin{(3x)}\ du=-2cos{(3x)}d(3x) end{vmatrix}= -{1over6}intsqrt[4]{u}du=-{1over6}*{4u^{5over4}over5}+C=-{2over15}sqrt[4]{(3-2sin{(3x)})^5}+C](https://tex.z-dn.net/?f=%5C+intsqrt%5B4%5D%7B3-2sin%7B%283x%29%7D%7D%2Acos%7B%283x%29%7Dmathrm%7Bd%7Dx%3D%7B1over3%7Dintsqrt%5B4%5D%7B3-2sin%7B%283x%29%7D%7D%2Acos%7B%283x%29%7Dmathrm%7Bd%7D%283x%29%3Dbegin%7Bvmatrix%7D+u%3D3-2sin%7B%283x%29%7D%5C+du%3D-2cos%7B%283x%29%7Dd%283x%29+end%7Bvmatrix%7D%3D+-%7B1over6%7Dintsqrt%5B4%5D%7Bu%7Ddu%3D-%7B1over6%7D%2A%7B4u%5E%7B5over4%7Dover5%7D%2BC%3D-%7B2over15%7Dsqrt%5B4%5D%7B%283-2sin%7B%283x%29%7D%29%5E5%7D%2BC)

б)

в)

г)
б)
в)
г)
Похожие вопросы
Предмет: Литература,
автор: dochizobiliya
Предмет: Английский язык,
автор: Аноним
Предмет: История,
автор: KoMmyHucTuK
Предмет: Физика,
автор: svetkayo
Предмет: Математика,
автор: mrpro1