Предмет: Геометрия,
автор: MrSilence
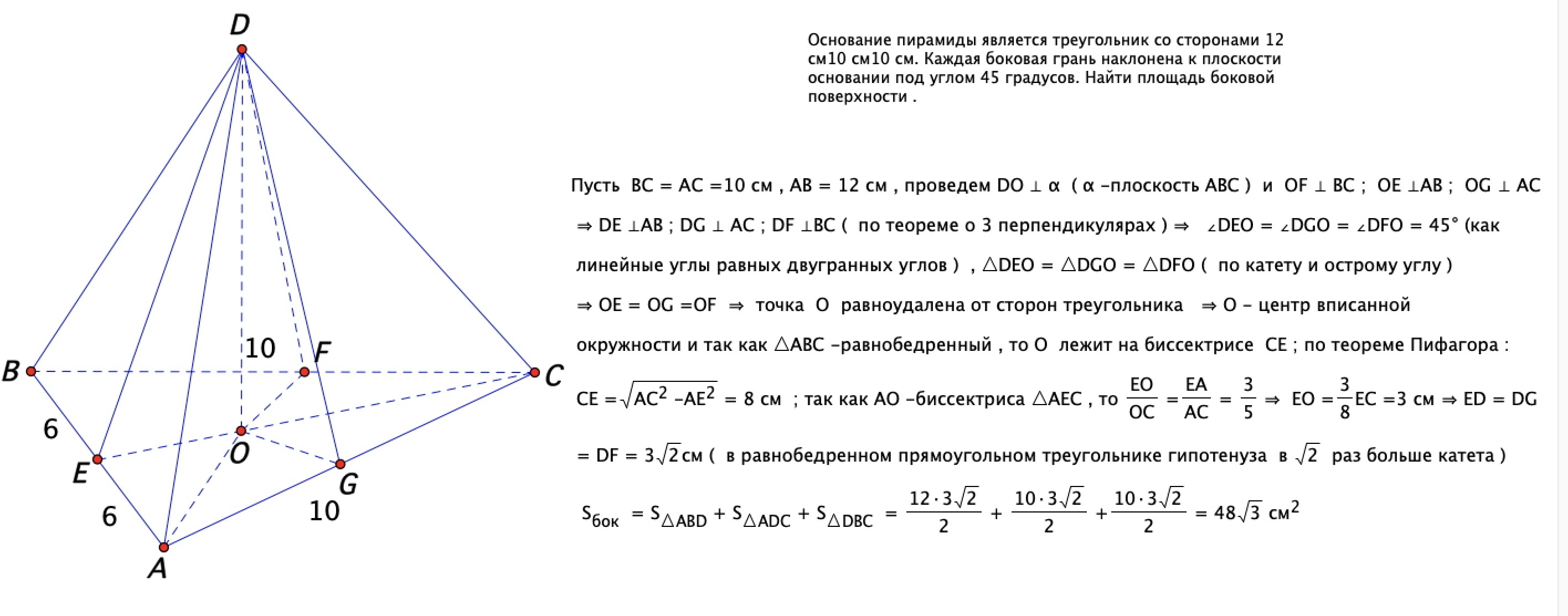
Основание пирамиды является треугольник со сторонами 12 см10 см10 см. Каждая боковая грань наклонена к плоскости основании под углом 45 градусов. Найти площадь боковой поверхности .
Не объяснением, а решением, пожалуйста.
Ответы
Автор ответа:
1
Решение : ///////////////////////////////
Приложения:
Похожие вопросы
Предмет: Русский язык,
автор: MURA175
Предмет: Русский язык,
автор: oksanakiseleva3
Предмет: Қазақ тiлi,
автор: любовь241
Предмет: Обществознание,
автор: invi2008
Предмет: Математика,
автор: zhibek32