Предмет: Физика,
автор: faniusa
Здравствуйте!Помогите мне, пожалуйста, с этой задачи:
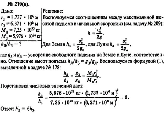
"Во сколько раз больше высота подъема тела, брошенного вертикально вверх на Луне, чем на Земле, при одинаковой начальной скорости?
Ответы
Автор ответа:
0
попробуй это может поможет я точно не знаю
Приложения:
Автор ответа:
0
О, как раз то, что нужно!Спасибо :3
Автор ответа:
0
Пожалуйста всегда рада помочь!!!!
Похожие вопросы
Предмет: Русский язык,
автор: bina198242
Предмет: Алгебра,
автор: imargarita3728
Предмет: Литература,
автор: superschool1818
Предмет: Математика,
автор: alenamasliy
Предмет: Физика,
автор: Cleo55