Предмет: Физика,
автор: SKITO
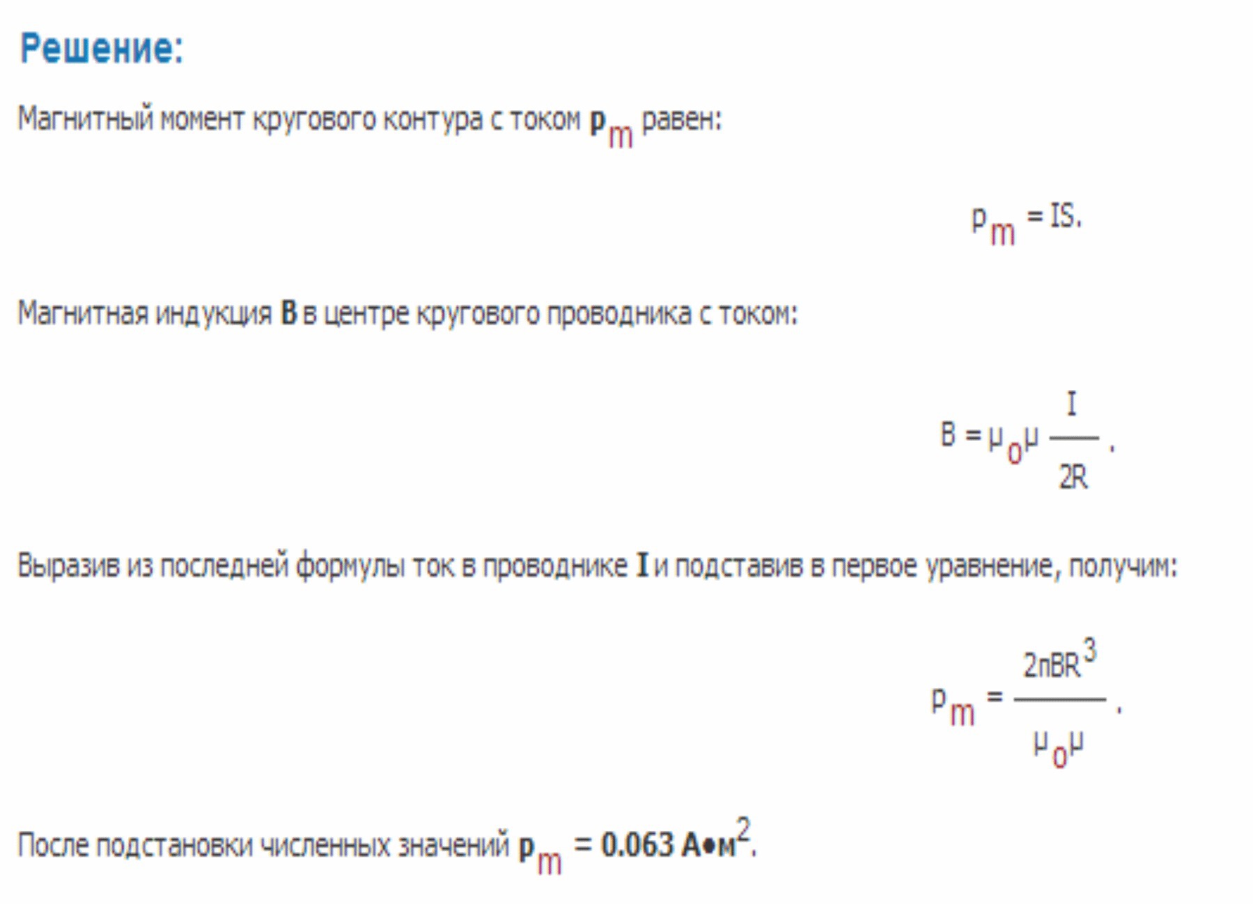
Магнитная индукция В в центре кругового проводника радиуса R = 0,1 м составляет 12,6 мкТл. Определить магнитный момент pm этого проводника с током.
Ответы
Автор ответа:
0
Решение во вложении.
Приложения:
Похожие вопросы
Предмет: Математика,
автор: Tlbkvna
Предмет: Химия,
автор: sgerasimenko
Предмет: Алгебра,
автор: pasnikolaev2
Предмет: Математика,
автор: ксюша555666
Предмет: Алгебра,
автор: y8914bersheda