Предмет: Математика,
автор: tolcheeev1997
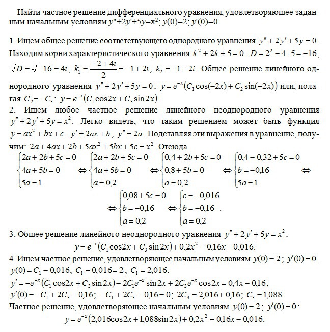
найти частное решение дифференциального уравнения,удовлетворяющее заданным начальным условиям
y"+2y'+5y=x^2; y(0)=2; y'(0)=0
Ответы
Автор ответа:
0
Решение в приложении.
Приложения:
Похожие вопросы
Предмет: Українська мова,
автор: juliaom04
Предмет: География,
автор: katyayaremchuk202098
Предмет: Русский язык,
автор: Аноним
Предмет: Литература,
автор: настя1345445734
Предмет: Математика,
автор: superguzhev