Предмет: Математика,
автор: senator5230
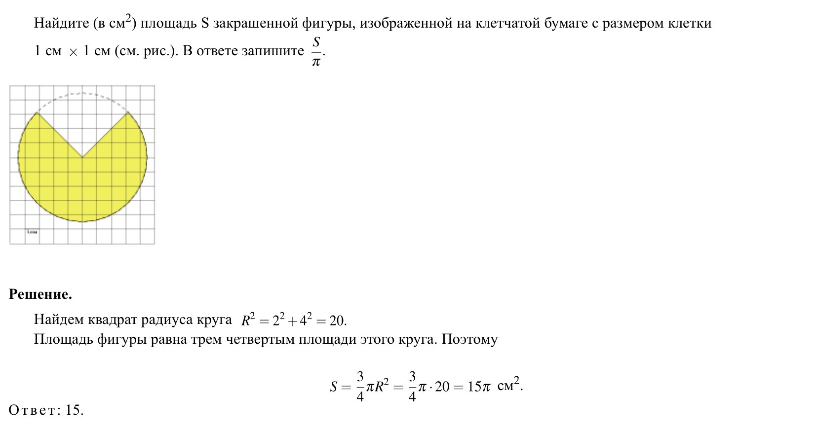
Как найти квадрат радиуса круга? ( Смотри фото R^2 = 2^2 + 4^2 ----> как они нашли это???)
Приложения:
Ответы
Автор ответа:
0
Использовали уравнение окружности (геометрия) R²=x²+y²
Взяли на окружности точку которая лежит на пересечении линий (если провести оси координат через центр окружности), х=4, у=2
Взяли на окружности точку которая лежит на пересечении линий (если провести оси координат через центр окружности), х=4, у=2
Автор ответа:
0
решение во вложении-------------------
Приложения:
Похожие вопросы
Предмет: Химия,
автор: ekaterinafrancuzova4
Предмет: Математика,
автор: varlakovaangel57
Предмет: Русский язык,
автор: Фронт
Предмет: Литература,
автор: kluschinayana