Предмет: Геометрия, автор: tre32451

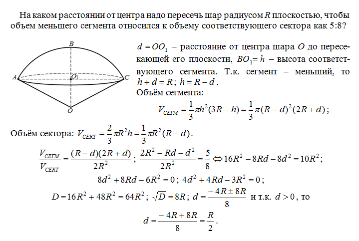
На каком расстоянии от центра надо пересечь шар радиусом R плоскостью, чтобы объем меньшего сегмента относился к объему соответствующего сектора как 5:8?

Ответы

Автор ответа: SergFlint
0
Решение в приложении.
Приложения:
Похожие вопросы
Предмет: Математика, автор: ievgenia405
Предмет: География, автор: cabrunvitalij311
1. Назвіть крайню східну точку материка:
а) м. Мар'ято; б) м. Принца Уельського; в) м. Сент Чарльз; г) м. Мерчісон.
2. Яка затока отримала назву "льодовий мішок"?
а) Гудзонова; б) Мексиканська; в) Каліфорнійська; г) Аляска.
3. Хто з європейців першим відкрив і описав острів Ньюфаунленд і півострів Лабрадор?
а) Веспуччі; б) Гудзон; в) Кабот; г) Маккензі.
4. Зона землетрусів материка Північна Америка знаходиться:
а) на сході; б) на заході; в) в центрі.
5. У морських відкладах прибережних частин і на дні Мексиканської затоки зосереджені всесвітньо
а) нафти і газу; б) ртуті і золота; в) кам'яного вугілля; г) заліза, нікелю, міді.
6. Причиною виникнення торнадо на Центральних рівнинах являються:
а) тропічні повітряні маси , які перемішуються влітку з півдня на північ;
б) арктичні повітряні маси, які перемішуються взимку з півночі на південь.
7. Змішане живлення з переважанням снігового мають річки:
а) Колорадо та Юкон; б) Юкон і Маккензі; в) Маккензі та Колорадо.
8. В якому кліматичному поясі лежить більша частина Північної Америки:
а) помірному; б) арктичному; в) тропічному; г) субтропічному.
9. Яка річка сполучає Великі озера з Атлантичним океаном:
а) Святого Лаврентія; б) Ніагара; в) Міссурі; г) Міссісіпі; д) Маккензі.
10. Місцеві жителі про цю річку говорять: «Воду її пити не можна, бо вона занадто густа, але й орати на
Про яку річку йде мова?
а) Колорадо; б) Міссурі; в) Ніагара; г) Міссісіпі.
11. Найбільша густота населення на материку:
а) в центральній частині; б) на півдні; в) на заході; г) на сході.
12. Які чинники порушують зональність природи материка:
а) морські течії; в) рельєср; в) порізаність берегів.​