Предмет: Геометрия,
автор: химик80левела
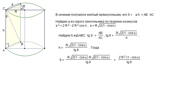
ПОЖАУЙСТА !КТО ПОНИМАЕТ! ПОМОГИТЕ! Паралельно осі циліндра проведено площину, що перетинає його нижню основу по хорді, яку видно з центра цієї основи під кутом а (альфа). Знайдіть площу перерізу, якщо радіус циліндра дорівнює R, а кут між діагоналлю і твірною дорівнює b (бета).
Ответы
Автор ответа:
0
использовано: теорема косинусов для вычисления одной из сторон прямоугольника - сечения, определение тангенса угла в прямоугольном треугольнике, формула площади прямоугольника
Приложения:
Похожие вопросы
Предмет: Математика,
автор: avocado2008
Предмет: География,
автор: arte1976
Предмет: Английский язык,
автор: Ravilturturov
Предмет: Химия,
автор: Resor