Предмет: Информатика, автор: Glyvatamara

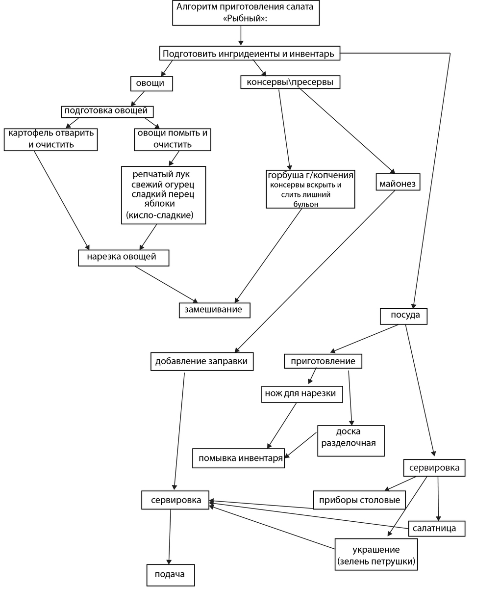
Схема как приготовить салат

Ответы

Автор ответа: vansa0251
0
Вот полагаю то что вам нужно (во вложении схема), набросал ее для вас, можете использовать смело, она ни откуда не взята а сделана для вас.
На схеме алгоритм приготовления салата (обобщенно, без указания объемов ингридиентов и уточнения действий, но для информатики, по идее, важно именно понимание смысла составления блок-схем и алгоритмов действий)
Приложения:
Похожие вопросы
Предмет: История, автор: maalma76
соответствии с основными этапами исторического развития общества, в результате преобразований Петра
I в России оформилась... Выберите один ответ:
a. просвещенная монархия
b. Алексее Михайловиче
c. абсолютная монархия
d. сословно-представительная монархия

Согласно закономерностям исторического развития общества, какой закон официально вводил
крепостное право? Выберите один ответ: a. Судебник Ивана III b. Соборное Уложение 1649 г. c. Судебник Ивана IV

2. Особенностью возникновения российской мануфактуры является: Выберите один ответ:
a. использование крепостного труда
b. ориентация на рынок
c. использование в основном вольнонаемного труда

3.Следуя основным этапам исторического развития общества, кто из названных деятелей были современниками? Выберите один ответ:
a. Василий Шуйский и патриарх Гермоген
b. Алексей Михайлович и Лжедмитрий I
c. Петр I и патриарх Филарет
d. Борис Годунов и боярин Б. И. Морозов
Предмет: История, автор: Аноним