Предмет: Алгебра,
автор: лапочка12345
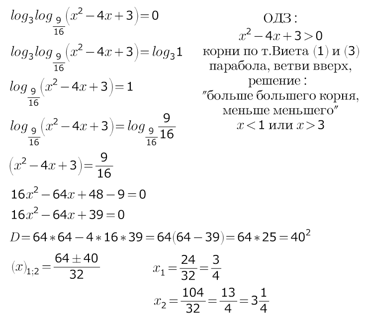
log3log9/16(x2-4x+3)=0 решите логарифм.уравнение
Ответы
Автор ответа:
0
------------------------------------------------------------------
Приложения:
Похожие вопросы
Предмет: История,
автор: Pojhh
Предмет: Русский язык,
автор: kseniakorjagina
Предмет: Математика,
автор: akylenok87
Предмет: Геометрия,
автор: erjena97