Предмет: Алгебра,
автор: Greezcsgoskinza
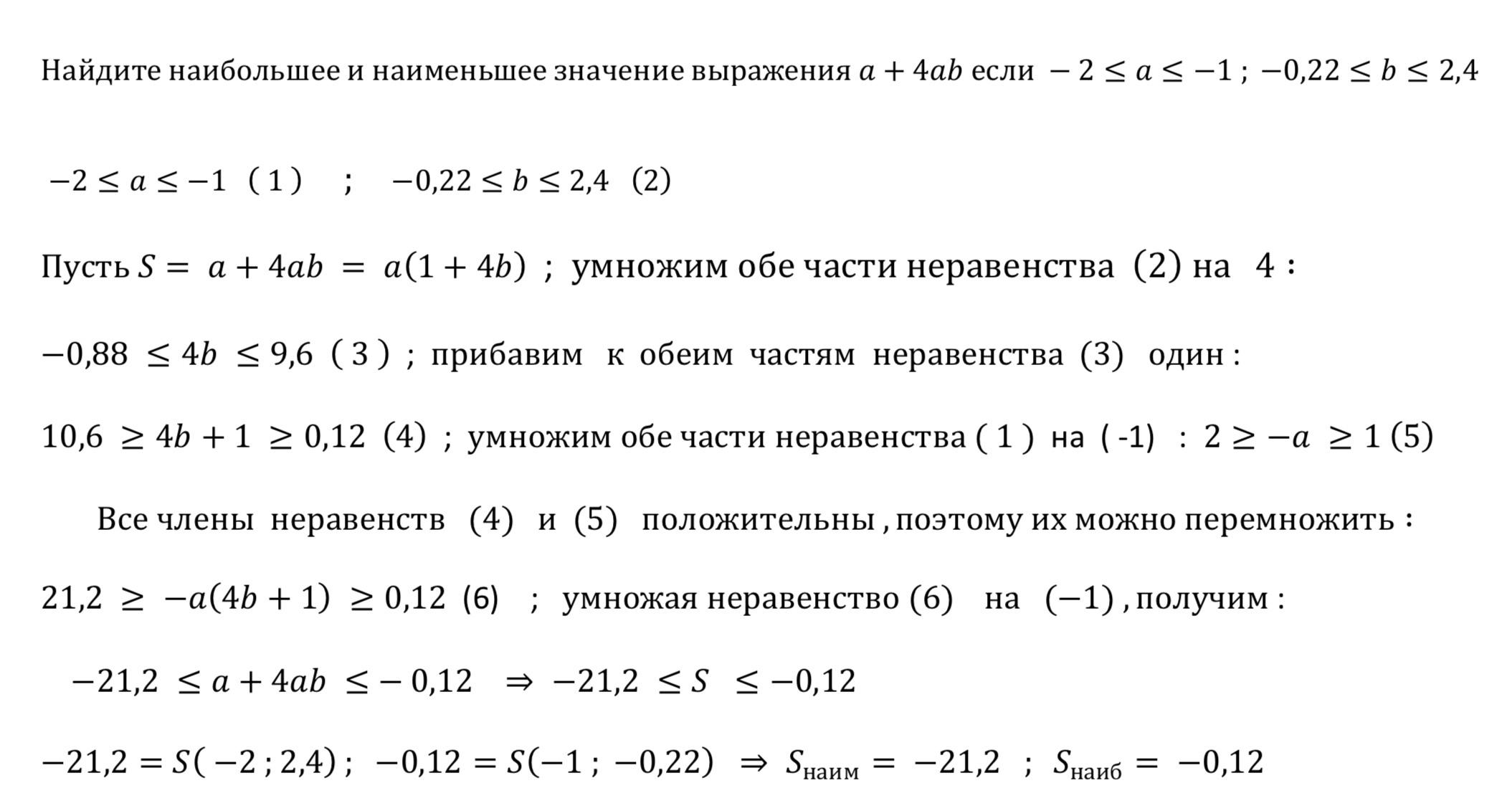
найдите наибольшее и наименьшее значение выражения a+4ab если -2≤a≤-1; -0,22≤b≤2,4
Ответы
Автор ответа:
0
Ответ : - 0,12 и -21,2
Приложения:
Похожие вопросы
Предмет: Українська мова,
автор: chasnochiQWQ
Предмет: Литература,
автор: yanalodygina2009
Предмет: Математика,
автор: pavelcsenia12345
Предмет: Математика,
автор: Аноним
Предмет: Биология,
автор: настя2876